“四大黄金奶源带”新疆占据其一,在所有国人的心中,新疆的奶制品几乎可以和醇厚挂钩。

图1
但是因为地处深远,于是新疆的奶源成为了“沧海遗珠”。
许多当地的知名品牌,走出新疆,都是闻所未闻的。
为了助力新疆经济的发展,也为了让更多让更多同胞尽尝新疆的美食,于是在时代的红利之下,开启了新疆美食的“云共享”。
但是在人民的信赖和托付之中,身为网红牛奶品牌的麦趣尔却在2022年被检测出了低毒性物质丙二醇。

图2
作为中高端牛奶品牌的代表,麦趣尔为什么会发生这样重大的失误?
辜负消费者的信任,麦趣尔的未来又该何去何从?
匪夷所思的致歉
2022年6月30日,有人在网上发布了一项“是否喝过麦趣尔纯牛奶”的投票。
最终的结果喝过的人以68%的优势遥遥领先,而没喝过,却想尝试的人却也占到了10%的分成。
在奶制品市场上,麦趣尔成了殿堂级的网红人物,而这一切都是舆论造势,或者也可以说,是麦趣尔花钱买来的结果。

图3
因为麦趣尔是一家极其注重营销的公司。
在这个卷者为王,后浪怒推前浪的时代,麦趣尔吃透了互联时代的红利,打了一个漂亮的翻身仗,在中国的奶制品市场上成功占据一席之地。
而这一切,都和麦趣尔的天价营销有关。
一开始的时候,麦趣尔只是一个新疆的小众品牌。
虽然位居新疆这块阳光宝地,草原上所有的也多是草饲奶牛,但是麦趣尔却没有走出新疆。

图4
因为在平原之上,已经有了两户霸主。
他们就是伊利和蒙牛。

图5
2005年,蒙牛开辟高端战线,特仑苏横空出世。
凭借“不是所有牛奶都叫特仑苏”这句广告语,再辅以专属牧场的黄金奶源,特仑苏一炮而红,夯实了蒙牛在中国奶制品市场上的地位。
在2021年的时候,特仑苏的销售额总数已经逼近了300亿。

图6
而伊利也自是不会坐以待毙,金典应势而生。
“纯粹如金的品质,只给你最爱的人”,高级的广告语再加上墨绿色的高级包装,金典迅速被市面认可,助力伊利与蒙牛的掣肘。

图7
作为蛋白质的主要来源,所有人都觉得奶制品的市场前景大好,但是出乎一众人等意料的是,自2005年开始,奶制品行业就走向了下坡,甚至出现了恶性的买赠促销方式。
红海的血腥和残酷让人难以预料,但是在2021年,麦趣尔却成功杀出重围,成为了大受国民接受和认可的奶制品品牌。
面对其他奶类制品价格的下跌,麦趣尔却剑走偏锋,200毫升的牛奶直接定价为4元。

图8
可即便是如此的高价,受众却是乐此不疲,麦趣尔的销售额也是每日渐长。
自2021年出圈至2022年6月跌落神坛,麦趣尔的高光时刻只有不到两年的时间。
从“一奶难求”到“一奶难退”,麦趣尔只用了一张质检报告。
6月30日,麦趣尔一字跌停,市值直接蒸发1.55亿元。
而这一切都和一张质检报告有关。
在2022年5月26日的抽样中,麦趣尔旗下的纯牛奶和麦趣尔纯牛奶双双被检测出了丙二醇。

图9
这是一种低毒性的物质,经常用作化妆品中的润湿剂,协助水分子溶解油脂。
在化妆品中,丙二醇的存在是合理的,但是在奶制品中,丙二醇的存在却是不应该。
因为它有毒,因为它对人体有害,因为长期饮用可能会引起肾脏衰竭。
可是在包装上,两种奶制品的配料却都是只有生牛乳一种,到底是哪个环节出现了问题。
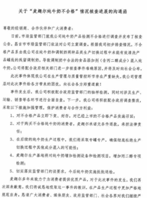
麦趣尔的致歉信给出了答案。
“根据初步排查,不合格产品是因为纯牛奶和调制奶在生产切换过程中未能有效清洗产品灌线导致”。

图10
这一下,消费者的怒火更是熊熊燃烧。
因为麦趣尔身为一家大厂,竟然连分开独立制造的生产线都没有。
那么,消费者是不是可以理解为麦趣尔以次充好?面对麦趣尔所定的高价,消费者是不是也可以认为不符合市场运转的水平?
麦趣尔这样做,对同行业的竞争者真的公平吗?
麦趣尔爆红的真相
在调制奶中,确实含有合法的含有丙二醇的添加剂。

图11
这一点,消费者可以接受。
因为调制奶和纯牛奶在本质上还是不同的。
但让消费者不能接受的是,一年单件产品销量就达上百万件的麦趣尔,为什么连一条独立的生产线都没有?
这是麦趣尔对质量的轻视,也是对品质的监控的不严谨。
民以食为天,疾病从口入,麦趣尔辜负了消费者的信任。

图12
但是透过质量的现象,在2021和2022这两年的时间里,麦趣尔堪称是奶制品中的顶流,除却拉垮的生产线,麦趣尔的盈利都去了哪里?
答案其实在麦趣尔的爆红之路上已是有所体现。
因为麦趣尔在奶制品行业上不是一蹴而就的坚持,而是半道的转型。
麦趣尔本身是一个糕点铺子。

图13
好产地,好奶源,让麦趣尔迅速走红网络,但是除去消费者对国有品牌的支持,麦趣尔自己的营销套路也是当仁不让。
为了打响知名度,麦趣尔选择了人海战术。
新疆天山牧场优质奶源地、1988年建厂、配料只有生牛乳。
这是麦趣尔的招牌,而百万的广告却是让这些条条框框的优点深入人心。
为了打响知名度,在2021年,麦趣尔豪砸906万用来电商直播。

图14
与此同时,为了在消费者的心中混个眼熟,麦趣尔在各大社交平台上大肆投放广告。
若是用一句话形容麦趣尔营销的话,那真的是想不见都难。
在金钱的累计之下,各大博主的开箱都能见到麦趣尔的身影,他们说它的口感是难比的清润爽滑,醇香之余还夹杂着健康食物自带的香甜。
麦趣尔宛若被夸成了一朵花,但与此同时带来的经济效应也是巨大的。

图15
铺天盖地的订单砸向麦趣尔的生产工厂,可是自诩中高端品牌的麦趣尔奶牛的自给率只有天润的二分之一。
一个奶制品行业,如果没有优高的奶牛自给率,其实是非常危险的一件事情,但是麦趣尔在挣得优渥的营收之后,第一反应不是修建独立的生产线或者发展自家牧场,而是投资自己的老本行。

图16
没错,麦趣尔天价营销奶制品所得的利润,却鲜少用在奶制品行业上,而是用来投资开烘焙店,亦或者是用来疯狂买买买。
短短几年的时间里,麦趣尔烘焙店由最开始的39家膨胀至228家店。
这是什么概念。
在因为疫情反复导致的大行业不景气的情况之下,麦趣尔依旧只知莽进,却不知维稳。

图17
最终造成的代价可想而知,疯狂开店的后果也只能是拆东墙补西墙,继续用奶制品的营收填补窟窿。
但麦趣尔所需要填补的窟窿还真是不少。
因为企业的掌权人也并不让人省心。
2015年,麦趣尔的李氏三兄弟决定与兰世立收购东方航空,大干一笔,但是在2016年2月,李氏兄弟却突然向广州警方报案。

图18
合作的盟友为何突然间翻脸,这是舆论不可知的事情,但是在2016年,兰世立却因涉嫌合同诈骗被刑事拘留,
但是在2017年的11月15日,案件却出现了两级反转,兰世立实名举报麦趣尔李氏兄弟三人骗取自己航空公司的百亿资产,甚至质控麦趣尔涉嫌包装上市。
因为兰世立的指控,麦趣尔的股价当日便跌停。
双方各执己见,东方航空收购案也成了一桩悬案。

图19
烘焙店行业不景气屡屡闭店,麦趣尔想要立足,奶制品就是他们最大的希望。
但是在发展如日中天的关键时刻,麦趣尔却是自毁前程。
属于麦趣尔的结局
食品安全面前无小事,这一点在历年的3.15打假上都是有迹可循。
2022年3.15打假,土坑酸菜玷污了一众消费者的眼睛。

图20
没有流水化的生产,有的是田地里的土坑脚踩;没有井然有序的包装,有的是混杂在酸菜里的烟灰烟头。
土坑酸菜的负责人在舆论面前道歉,也自愿接受任何的责罚和赔偿,但是这幅画面,每每出现在消费者的脑海之中,都会让人作呕。
正因为重视民生,所以在饮食方面才会有更加严苛的要求。
在土坑酸菜曝光之后,所有涉事企业的产品都在货架之上无人问津,可面对这样血淋淋的教训,麦趣尔却依旧心存侥幸。

图21
可是奶制品与土坑酸菜的问题还是不同,因为土坑酸菜的受害者多是成年人,而奶制品的受众群却多是年龄尚幼的孩童。
高价格撑不起高品质,生产者盈利的是品质差,而消费者将获付出的却有可能是身体的代价。

图22
难道,三鹿奶粉的教训还不够吗?
作为三鹿乳业集团旗下的龙头产品,三鹿在国内可谓是风极一时。

图23
因为它的出现打破了中国没有好奶粉的魔咒,但是在2008年,田文华却一手毁掉了自己缔造的商业神话,而为此买单的却是近三十万的孩童和家庭。
因为早在三聚氰胺事件大范围爆发之前,田文华已经接到了不少患者的投诉,但她却置若罔闻,甚至妄想粉饰太平。
直至大批次“肾结石”婴幼儿患者的爆发,田文华依旧拒绝承认错误,甚至花费巨资妄图压制新闻。
但是恶就是恶,更何况,田文华荼毒的还是年幼的孩子。

图24
他们本可以有大好的年华和无忧无虑的童年,但是因为三聚氰胺,他们中的大多数人终身只能在难捱的透析之中勉强生活。
这些都是教训,这些都是不堪回首的经历。
可即便拥有过这般不堪回首、让人痛心的历史,为什么某些身在食品行业的人依旧不长记性?
安全应该是永远的底线,难道不是吗?
如果自己制造出来的东西不合格,难道涉事之人真的能够寝食安眠吗?
前车之鉴的惨痛记忆在加上低毒物质丙二醇的加持,互联网上对麦趣尔是骂声一片。

图25
虽然麦趣尔方在2022年7月3日已经发布了道歉声明,并且一再承诺会在今后的生产过程中对纯牛奶实行专罐生产并且增加丙二醇的专项检测,但是消费者却并不买单,互联网上依旧是骂声一片。
不少人纷纷喊着要退货退钱,面对这场危机,麦趣尔若是想重拾消费者的信任,只有拿出十足的诚意整改,把相关的生产线正规化,杜绝这类事件的再次发生。
事故是麦趣尔的责任,但是在这起抽样检查的事件当中,却充分证明了国家对乳制品安全乃至食品安全事件的重视。
三聚氰胺的事件不会再次发生,而各家企业为了赢得消费者的芳心,也是顺应时代洪流,不断摸索,探索满足消费者个性化需求的产品。
但是万变不离其宗,在快节奏时代,有人愿意因为颜值和精美的包装买单,但这些都只是辅助。
没有品质的加持,所有美丽的食物都只会是昙花一现的徒有其表。
奶制品行业是如此,食品行业是如此,各行各业都是如此。

图26
不论时代怎样变迁,无论竞争品怎样更迭,都要永远坚守住品质安全的底线,不要因为一时的失误或贪念,把一把好棋玩的稀烂。
在这世上,唯有真心才能迎来真心。
企业当然可以投资钱财用于营销之上,但是要有个度,营销是小头,品质的追逐才是永远的坚守。
不要为了蝇头小利造成更大的损失,安全是永远的大头。
每个从业者的心中,都应该警钟长鸣。