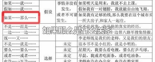
如果那麼是假設關系。假設關系表示前分句所假定某種情況出現(或不出現),就會(或者也不會、也不能)引發後分句所表達的另一種情況的出現,如果那麼屬於關聯詞。

如果那麼是關聯詞,關聯詞一般分為轉折關系、假設關系、並列關系、遞進關系、因果關系、條件關系等。
如果的意思是假如、假使、倘若,那麼的意思指的是用來形容事物性質,也泛指行為和動作。
像如果那麼一樣把兩個或兩個以上在意義上有密切聯系的句子組合在一起的句子叫復句,也叫關聯句。
上一篇:深圳機場t1t2為何廢棄
下一篇:航空母艦長寬高多少米