3月1日记者从全国白酒标准化技术委员会获悉,该委员会和委员会旗下酱香型白酒分技术委员会联合发布了《白酒质量要求第4部分:酱香型白酒国家标准(征求意见稿)意见的通知》,面向行业部门、协会、销售、科研等单位广泛征求意见,截止时间为2023年4月29日。

据了解,该征求意见稿是根据《国家标准化管理委员会关于下达 2020 年第四批推荐性国家标准计划的通知》(国标委发〔2020〕53 号),《白酒质量要求第4部分:酱香型白酒》(计划号:20205030-T-607)被列入修订计划,由全国白酒标准化技术委员会归口,贵州茅台酒股份有限公司、中国食品发酵工业研究有限公司等单位共同负责组织起草工作。
文件从起草到正式发布,历时2年多,如今发布征求意见稿也就意味酱香新国标的正式发布已经逐渐进入倒计时阶段。
一、酱香新国标,哪些变化影响生产?
作为最新的酱酒质量标准要求,酱香新国标做了哪些改动?通过查阅文件微酒总结如下:
一是更改了酱香型白酒定义,增加了术语和定义。
新版本当中对酱酒的定义为:以粮谷为原料,采用高温大曲等为糖化发酵剂,经固态发酵,固态蒸馏、陈酿、勾兑而成的,不直接或间接添加食用酒精及非自身发酵产生的呈色呈香呈味物质,具有酱香特征风格的白酒。
较老版本的定义增加了采用高温大曲等为糖化发酵剂,固态蒸馏、陈酿、勾兑,不直接或间接添加食用酒精等关键词。

其次,新增了大曲酱香型白酒、麸曲酱香型白酒、混合曲酱香型白酒的术语和定义。
二是更改了产品分类,从过去的按酒精度数分类更改为按糖化发酵剂分为大曲酱香型白酒、麸曲酱香型白酒、混合曲酱香型白酒三类。
三是删除了产品分级要求,即不再分为优级、一级、二级。
四是增加了生产过程要求,对三种类型酱酒的原料、高温制曲、两次投料、多轮次制酒、高温堆积、入窖发酵、高温馏酒、基酒贮存、勾兑均提出了明确的技术指标。
此外,文件还增加了附录 A、附录 B即大曲酱香型白酒主要生产工艺流程示例、不同级别大曲酱香型白酒香气特征剖面示意图。
二、酱香新国标,哪些变化影响检测?
除了生产方面的变化外,在检测方面也有新的变化:
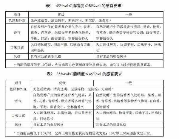
首先是更改了感官要求。
具体变化见下图:

▲新版本

▲老版本
其次是更改了理化要求。
具体变化见下图:

▲新版本

▲老版本
最后是删除了卫生指标,同时更改了试验方法,从原来简单的感官要求、理化指标的检验按GB/T10345执行和卫生指标的检验按GB/T5009.48执行,细化为了从酒精度、固形物、总酯、己酸乙酯、总酸、总酸+总酯总酸、总酯的含量和结果计算、精密度、净含量等多个指标要求。
三、酱香新国标带来哪些新变化?
首先是基于让消费者更加容易理解酱酒的角度,弱化了对硬性理化指标的要求,增强了感官层面要求。
其次是对酱酒的定义进行了细化,分成了三大类,同时基于传统大曲酱酒12987的生产工艺,进行了生产层面的流程明确,有助于积极引导企业转型和标准化制定。
最后是明确了固态发酵、固态蒸馏的生产方式,将窜酒明确排除到酱酒之外。
总体来说,酱香新国标对于传统的大曲酱酒企业来说影响不大,反而更加有助于其生产的标准化和品质的管控,而且删除了消费者难以理解的酒体分级,同时还以附录的形式细化了大曲酱香型白酒主要生产工艺流程,相较于老版本是一个不小的进步。
当然,目前酱香新国标还在征求意见当中,未来不排除一些要求会发生更改的可能,因此具体的发布和实施应该还要等几个月,正式实施应该在明年了。