淄博最新推出!烧烤最全攻略!公交线路、地点、门店→
又到周末了
淄博的烧烤
已经在烤炉上“等”你了
你看,特别定制
“寻找淄博美食”公交线路方案
都为你安排啦~
该方案共分如下四部分: 常规公交线路,淄博火车站及淄博北站常规公交线路、淄博火车站及淄博北站定制线路方案,大学城及水利技师学院、淄博师专定制线路方案。
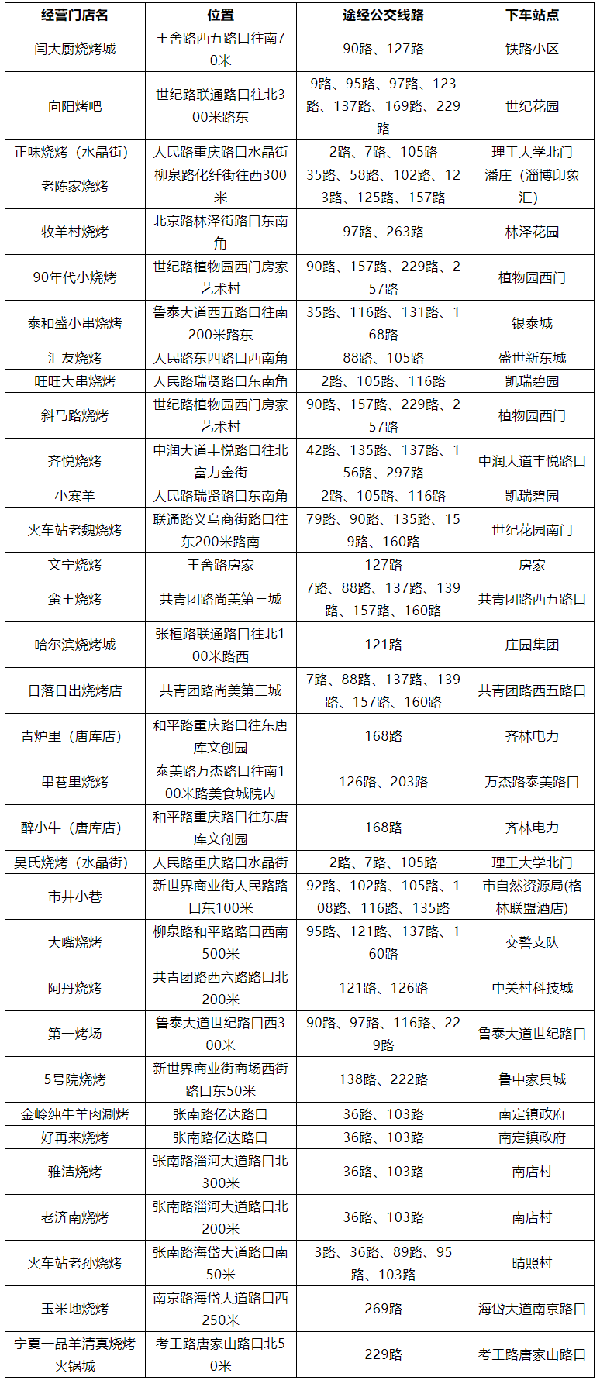
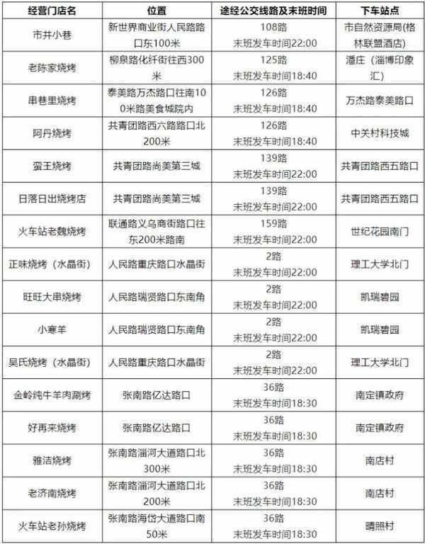
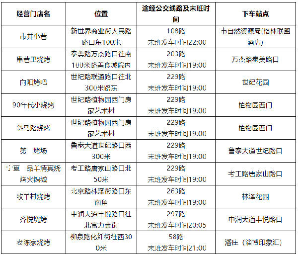
常规公交线路
淄博市张店城区共42条常规公交线路可覆盖33家烧烤店,途经各烧烤店的常规公交线路明细如下:

淄博火车站南广场及淄博北站常规公交线路

淄博火车站南广场常规公交线路明细表


淄博站常规公交线路明细表

淄博火车站及淄博北站定制线路方案(11条)
“淄博烧烤”专线1:淄博北站—西五路(泰和盛小串烧烤)—万杰路—泰美路(串巷里烧烤),票价2元,1台车。
“淄博烧烤”专线2:淄博北站—齐风大道—世纪路—鲁泰大道(第一烤场)—南京路(齐悦烧烤)—联通路(火车站老魏烧烤)—世纪路(向阳烤吧),票价2元,1台车。
“淄博烧烤”专线3:淄博北站—齐风大道—西五路(哈尔滨烧烤城)—中润大道—西四路—联通路—柳泉路(老陈家烧烤)—华光路—东四路(汇友烧烤),票价2元,1台车。
“淄博烧烤”专线4:淄博火车站南广场—王舍路—张南路(火车站老孙烧烤张南路店、金岭纯牛羊肉涮烤、好再来烧烤、雅洁烧烤、老济南烧烤),票价2元,1台车。
“淄博烧烤”专线5:淄博火车站南广场—王舍路—张南路—兴学街—柳泉路(大嘴烧烤)—商场路(5号院烧烤),票价2元,1台车。
“淄博烧烤”专线6:淄博火车站南广场—王舍路—张南路—昌国路—世纪路—考工路(宁夏一品羊清真烧烤火锅城)—南京路—海岱大道(玉米地烧烤),票价2元,1台车。
“淄博烧烤”专线7:淄博火车站南广场—王舍路—张南路—昌国路—西五路(闫大厨烧烤城)—王舍路(文宁烧烤),票价2元,1台车。
“淄博烧烤”专线8:淄博火车站南广场—王舍路—张南路—昌国路—世纪路(90年代小烧烤、斜马路烧烤)—和平路(青炉里唐库店、醉小牛唐库店),票价2元,1台车。
“淄博烧烤”专线9:淄博火车站南广场—王舍路—张南路—兴学街—柳泉路—共青团路(蛮王烧烤、 日落日出烧烤店)—西六路(阿丹烧烤),票价2元,1台车。
“淄博烧烤”专线10:淄博火车站南广场—王舍路—张南路—兴学街—柳泉路—人民路(市井小巷、小寒羊、旺旺大串烧烤)—重庆路(吴氏烧烤水晶街店、正味烧烤水晶街店)—华光路—北京路(牧羊村烧烤),票价2元,1台车。
“淄博烧烤”专线11:淄博火车站南广场—王舍路—东四路—新村路—湖光路—金岭南路(金岭一条街),票价3元,2台车。
大学城及水利技师学院、淄博师专定制线路方案(10条)
大学城至周村方向4条专线“淄博烧烤”专线12:淄博职业学院南门—联通路—姜萌路(齐鲁烧烤)—人民路—丝绸路—青年路—东街(味真烧烤)—东门路—新建中路—周村古商城(大街),票价2元,1台车。
“淄博烧烤”专线13:齐鲁医药学院—联通路—姜萌路(齐鲁烧烤)—人民路—丝绸路—青年路—东街(味真烧烤)—东门路—新建中路—周村古商城(大街),票价2元,1台车。
“淄博烧烤”专线14:青岛科技大学—学院东路—人民路—德阳路(根据地烧烤)—太和路—中和街(吕阿东烧烤)—东门路—新建中路—周村古商城(大街),票价2元,1台车。
“淄博烧烤”专线15:山东农业工程学院北门—鲁泰大道—柳园路—人民路—德阳路(根据地烧烤)—太和路—中和街(吕阿东烧烤)—东门路—新建中路—周村古商城(大街),票价2元,1台车。
大学城至张店方向4条专线
“淄博烧烤”专线16:淄博职业学院南门—联通路(第一烤场、火车站老魏烧烤)—世纪路(向阳烤吧)—中润大道—万达广场,票价2元,1台车。
“淄博烧烤”专线17:齐鲁医药学院—联通路—北京路(牧羊村烧烤)—人民路—重庆路(水晶街、吴氏烧烤、正味烧烤)—荣盛广场,票价2元,1台车。
“淄博烧烤”专线18:青岛科技大学—联通路(第一烤场、火车站老魏烧烤)—世纪路(向阳烤吧)—中润大道—万达广场,票价2元,1台车。
“淄博烧烤”专线19:山东农业工程学院北门—鲁泰大道—柳园路—联通路—北京路(牧羊村烧烤)—人民路—重庆路(水晶街、吴氏烧烤、正味烧烤)—荣盛广场,票价2元,1台车。
水利技师学院、淄博师专至张店方向2条专线“淄博烧烤”专线20:水利技师学院—张博附线—海岱大道(玉米地烧烤)—南京路—考工路(宁夏一品羊清真烧烤火锅城)—吾悦广场,票价5元,2台车。
“淄博烧烤”专线21:淄博师专—张博附线—海岱大道(玉米地烧烤)—南京路—考工路(宁夏一品羊清真烧烤火锅城)—吾悦广场,票价5元,2台车。
定制路线运行时间:淄博北站、淄博火车站南广场线路周六、周日运行,始发站发车时间10:00,返回时间15:00;大学城、水利技师学院、淄博师专线路周五、周六、周日运行,始发站发车时间16:30,返回时间21:00。
@大学生们
遇见淄博,不止烧烤
莫负春光好时节
Bo大叔还想喊你赏春、寻芳、踏青
(点击解锁淄博更多好玩的地方)
“青春没有售价,旅行就在脚下”
周末,我在淄博等你