01
十一部門發佈涉酒指導意見

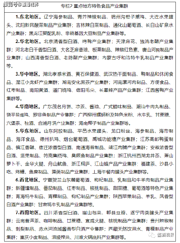
近日,工信部等十一部門聯合發佈《關於培育傳統優勢食品產區和地方特色食品產業的指導意見》。 意見提出,到 2025年,將培育5個以上年營業收入超過1000億元的傳統優勢食品產區,25個以上年營業收入超過100億元的龍頭骨幹企業,打造一批全國知名地方特色食品產品品牌和地方特色小吃工業化典型案例。 其中,涉酒的包括打造特色農產品原料基地專欄以及打造重點地方特色食品產業集群。
02
海外基金20億加倉茅臺

據中國證券報消息, 3月27日,晨 星數據顯示,摩根基金-中國A股機遇(JPMorgan China A-Share Op portunities)2月繼續大舉加倉貴州茅臺(600519),加倉幅度高達71.97%。 截至2月末,其持倉市值近28億元。 同期,該基金還加倉瞭萬華化學(600309)、平安銀行,增持幅度分別為4.75%、3.86%。 與此同時,互聯網中概股則被減持。 機構人士認為,外資流入A股仍有較大提升空間。
03
汾酒國際成為女足合作品牌

近日,中國國傢女子足球隊與汾酒國際達成合作,汾酒國際成為中國女足國傢隊澳新地區官方合作品牌。雙方此次合作,旨在增強澳大利亞和新西蘭地區的推廣。作為優秀民族品牌的汾酒也期待通過此次合作將女足精神傳遞給更多在澳新地區的華人與球迷。汾酒國際負責人表示,女足精神是中華民族精神的集中體現,汾酒與女足精神高度契合。未來,以女足精神為榜樣,必將激發汾酒國貿更大的動力和活力。以精神鼓舞為推手,必將把汾酒推向更大、更廣、更高的國際舞臺。
04
西鳳股份新總經理張周虎上任

3月28日,陜西西鳳酒廠集團有限公司黨委書記、董事長、股份公司董事長張正,股份公司總經理張周虎等出席西鳳酒與陜西禧福祥品牌運營有限公司“2023年戰略合作簽約”儀式。上述信息顯示,張周虎已接替賈智勇任西鳳酒股份有限公司總經理。資料顯示,張周虎,1999年8月至2010年10月先後在西鳳酒成品車間、廠辦公室、科研中心和企業策劃部工作;2010年元月至2015年元月在董事會辦公室工作,歷任副主任、主任;2015年元月至今任股份公司董秘;2017年元月至今任西鳳酒股份公司副總經理。
05
金種子:新品“頭號種子”上市

近日,“頭號不凡破界而生”2023金種子酒業頭號種子新品發佈盛典在合肥舉辦。金種子酒業用一場“超酷品鑒會”宣告款專門為年輕人打造的頭號種子光瓶酒全新上市。安徽金種子集團有限公司董事長謝金明在歡迎詞中表示,“頭號種子”從酒體品質到包裝設計,再到營銷理念,進行瞭一系列的創新改變,是款迎合新時代年輕潮流風范的光瓶口糧酒。
06
華潤雪花打造亞運會指定啤酒

3月28日,西湖消費提振創新模式成 果展暨杭州2022年第19屆亞運會官方指定啤酒上市發佈會舉行,華潤雪花聯合西湖管委會,共同打造瞭杭州2022年第19屆亞運會官方指定啤酒“西湖啤酒·醉西湖”。 口感上,“西湖啤酒·醉西湖”甄選精制小麥,85度3小時麥芽焙香,兩次“煮出法”糖化,數小時分步升溫,緩速萃取麥芽精華,酒體綿韻醇厚。 該啤酒作為“文化+消費”的全新載體,旨在構建“吃住行遊娛購”的西湖消費圈,拉動西湖文旅產業與產品銷售的聯動,促進其多元化發展。
07
王朝酒業:2022年營收下降21%

3月28日,王朝酒業發佈2022財年年報。公司在2022年1月1日-2022年12月31日實現營業收入2.41億港元,同比下降21.11%;歸屬母公司凈利潤1633.30萬港元,同比下降50.22%。其中,收入減少主要由於2022年產品銷量減少,尤其是中高端葡萄酒產品。隨著疫情放開管控,下半年銷售收入有所改善,並轉為增長,而上半年銷售則下滑。王朝主席萬守朋先生曾表示,未來集團將聚焦產品質量,創新葡萄酒產品,積極開發市場,將王朝打造成為中國葡萄酒的代表作品,將王朝美酒風尚帶給更多的中國消費者。
08
珠江啤酒:2022實現凈利近6億

3月30日,珠江啤酒發佈2022年年報,公司2022年實現營業總收入49.28億元,同比增長8.6%,增幅為7年以 來最高值; 實現歸母凈利潤5.98億元,同比下降2.1%; 每股收益為0.27元,公司擬每10股派現1.2元。 分產品來看,啤酒 銷售仍是珠江啤酒的主要營收來源,約占總營收 96%。 珠江啤酒高檔、中檔、大眾化產品實現營收29.76億元、14.51億元、3.08億元,同比變動分別為18.44%、-3.92%、14.95%。
END
部分圖文來源於網絡,如有侵權請聯系刪除!
Copyright©2022 - 醬酒視界|版權所有