
每天研究一個行業 今天我們來看中式快餐行業 大傢想瞭解什麼行業可以寫在評論區

我國中式快餐行業主要有單店經營和連鎖經營兩種模式。其中,連鎖經營在迅速占領市場、充分利用品牌和服務優勢、節約成本等方面具有單店經營不可比擬的優勢,是國際餐飲企業通行的經營模式,也是我國餐飲企業發展的方向。

中式快餐細分賽道品牌數量眾多,按食材與烹飪工藝的不同,可以劃分為粥飯、粉 面、撈燙以及面點四大類。其中米飯類快餐品牌數量位列榜首,市場規模接近 40%。

中式快餐產業鏈上遊為原材料供應商,主要為農畜產品、速凍食品、調味品等;產業鏈中遊為餐飲店,包括個體店模式,中央廚房+門店加工模式;產業鏈下遊為用戶情況,分為堂食或者外賣。

中式快餐作為我國餐飲行業中的主力軍,常年占據中國快餐市場七成以上份額。 2022年中國中式快餐行業市場規模約8847億元,預計2025年將達到12685億元,占快餐行業市場規模的70.11%。

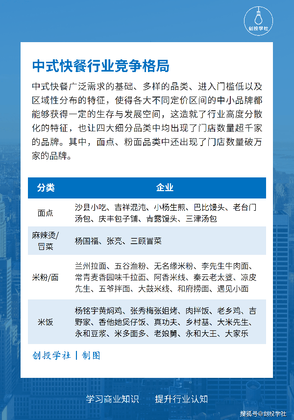
中式快餐廣泛需求的基礎、多樣的品類、進入門檻低以及區域性分佈的特征,造就瞭行業高度分散化的特征,也讓四大細分品類中均出現瞭門店數量超千傢的品牌。 其中,面點、粉面品類中還出現瞭門店數量破萬傢的品牌。

你覺得中式快餐行業未來發展前景怎麼樣,評論區可以寫下你的看法
下一篇:安徽廣德:茶山開滿映山紅