50種常用海鮮知識,幫你搞定海鮮購買!
admin
2021-10-15 18:58:15

原標題:50種常用海鮮知識,幫你搞定海鮮購買!

圖片來源:攝圖網

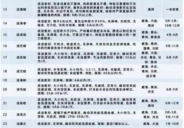
食材採購是一項非常重要的工作,尤其是海鮮類食材的採購,過程複雜,技術含量很高。

為了幫助大家更好地搞定海鮮採買工作,常海闊師傅為大家分享了一份表格,希望大家在掌握採購竅門的基礎上,對於常用海鮮的產地和盛產季節,也能有更深入的瞭解。

一份表格搞定海鮮採購

↓↓↓

相关内容

热门资讯

长沙网红餐馆排队全攻略:以笨萝... 长沙网红餐馆排队全攻略:以笨萝卜为例,教你轻松吃上地道湘菜! 最近很多朋友来长沙前都会问我:“听说笨...
原创 星... 在星级酒店的早餐中,每一道佳肴背后都隐藏着厨师们对食材和烹饪艺术的深刻理解。他们用简单的材料,却能制...
原创 今... 今天是农历冬月初三日,也是冬至节气第二天,也就是数九寒天的一九天,“数九”又称“冬九九”,是我国民间...
原创 厨... 在厨房装修中,我们常常追求美观与实用并重,但有时却忽略了一些细节,这些看似不起眼的小问题,可能会成为...
原创 春... 标题:春节将至,用面粉和鸡蛋制作花样面食迎接佳节 随着春节的脚步越来越近,家家户户都在忙着准备过年...