“四大黃金奶源帶”新疆占據其一,在所有國人的心中,新疆的奶制品幾乎可以和醇厚掛鉤。

圖1
但是因為地處深遠,於是新疆的奶源成為瞭“滄海遺珠”。
許多當地的知名品牌,走出新疆,都是聞所未聞的。
為瞭助力新疆經濟的發展,也為瞭讓更多讓更多同胞盡嘗新疆的美食,於是在時代的紅利之下,開啟瞭新疆美食的“雲共享”。
但是在人民的信賴和托付之中,身為網紅牛奶品牌的麥趣爾卻在2022年被檢測出瞭低毒性物質丙二醇。

圖2
作為中高端牛奶品牌的代表,麥趣爾為什麼會發生這樣重大的失誤?
辜負消費者的信任,麥趣爾的未來又該何去何從?
匪夷所思的致歉
2022年6月30日,有人在網上發佈瞭一項“是否喝過麥趣爾純牛奶”的投票。
最終的結果喝過的人以68%的優勢遙遙領先,而沒喝過,卻想嘗試的人卻也占到瞭10%的分成。
在奶制品市場上,麥趣爾成瞭殿堂級的網紅人物,而這一切都是輿論造勢,或者也可以說,是麥趣爾花錢買來的結果。

圖3
因為麥趣爾是一傢極其註重營銷的公司。
在這個卷者為王,後浪怒推前浪的時代,麥趣爾吃透瞭互聯時代的紅利,打瞭一個漂亮的翻身仗,在中國的奶制品市場上成功占據一席之地。
而這一切,都和麥趣爾的天價營銷有關。
一開始的時候,麥趣爾隻是一個新疆的小眾品牌。
雖然位居新疆這塊陽光寶地,草原上所有的也多是草飼奶牛,但是麥趣爾卻沒有走出新疆。

圖4
因為在平原之上,已經有瞭兩戶霸主。
他們就是伊利和蒙牛。

圖5
2005年,蒙牛開辟高端戰線,特侖蘇橫空出世。
憑借“不是所有牛奶都叫特侖蘇”這句廣告語,再輔以專屬牧場的黃金奶源,特侖蘇一炮而紅,夯實瞭蒙牛在中國奶制品市場上的地位。
在2021年的時候,特侖蘇的銷售額總數已經逼近瞭300億。

圖6
而伊利也自是不會坐以待斃,金典應勢而生。
“純粹如金的品質,隻給你最愛的人”,高級的廣告語再加上墨綠色的高級包裝,金典迅速被市面認可,助力伊利與蒙牛的掣肘。

圖7
作為蛋白質的主要來源,所有人都覺得奶制品的市場前景大好,但是出乎一眾人等意料的是,自2005年開始,奶制品行業就走向瞭下坡,甚至出現瞭惡性的買贈促銷方式。
紅海的血腥和殘酷讓人難以預料,但是在2021年,麥趣爾卻成功殺出重圍,成為瞭大受國民接受和認可的奶制品品牌。
面對其他奶類制品價格的下跌,麥趣爾卻劍走偏鋒,200毫升的牛奶直接定價為4元。

圖8
可即便是如此的高價,受眾卻是樂此不疲,麥趣爾的銷售額也是每日漸長。
自2021年出圈至2022年6月跌落神壇,麥趣爾的高光時刻隻有不到兩年的時間。
從“一奶難求”到“一奶難退”,麥趣爾隻用瞭一張質檢報告。
6月30日,麥趣爾一字跌停,市值直接蒸發1.55億元。
而這一切都和一張質檢報告有關。
在2022年5月26日的抽樣中,麥趣爾旗下的純牛奶和麥趣爾純牛奶雙雙被檢測出瞭丙二醇。

圖9
這是一種低毒性的物質,經常用作化妝品中的潤濕劑,協助水分子溶解油脂。
在化妝品中,丙二醇的存在是合理的,但是在奶制品中,丙二醇的存在卻是不應該。
因為它有毒,因為它對人體有害,因為長期飲用可能會引起腎臟衰竭。
可是在包裝上,兩種奶制品的配料卻都是隻有生牛乳一種,到底是哪個環節出現瞭問題。
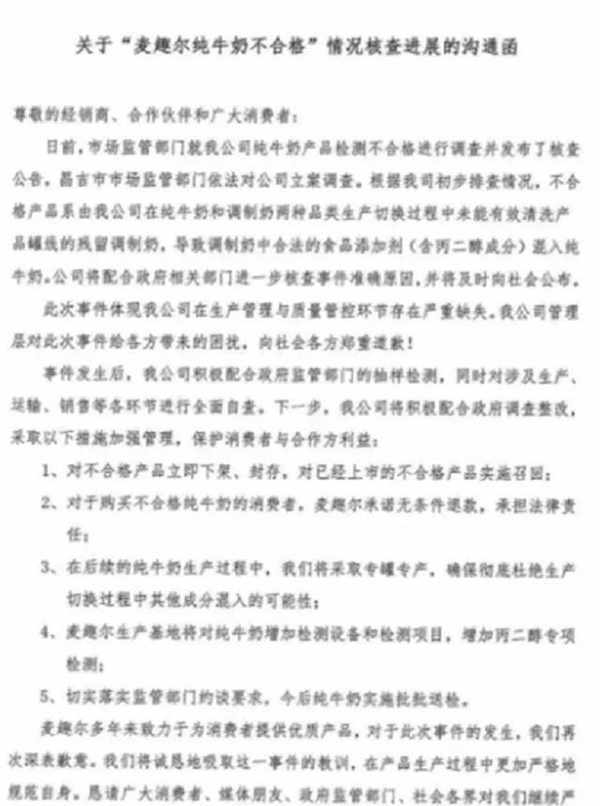
麥趣爾的致歉信給出瞭答案。
“根據初步排查,不合格產品是因為純牛奶和調制奶在生產切換過程中未能有效清洗產品灌線導致”。

圖10
這一下,消費者的怒火更是熊熊燃燒。
因為麥趣爾身為一傢大廠,竟然連分開獨立制造的生產線都沒有。
那麼,消費者是不是可以理解為麥趣爾以次充好?面對麥趣爾所定的高價,消費者是不是也可以認為不符合市場運轉的水平?
麥趣爾這樣做,對同行業的競爭者真的公平嗎?
麥趣爾爆紅的真相
在調制奶中,確實含有合法的含有丙二醇的添加劑。

圖11
這一點,消費者可以接受。
因為調制奶和純牛奶在本質上還是不同的。
但讓消費者不能接受的是,一年單件產品銷量就達上百萬件的麥趣爾,為什麼連一條獨立的生產線都沒有?
這是麥趣爾對質量的輕視,也是對品質的監控的不嚴謹。
民以食為天,疾病從口入,麥趣爾辜負瞭消費者的信任。

圖12
但是透過質量的現象,在2021和2022這兩年的時間裡,麥趣爾堪稱是奶制品中的頂流,除卻拉垮的生產線,麥趣爾的盈利都去瞭哪裡?
答案其實在麥趣爾的爆紅之路上已是有所體現。
因為麥趣爾在奶制品行業上不是一蹴而就的堅持,而是半道的轉型。
麥趣爾本身是一個糕點鋪子。

圖13
好產地,好奶源,讓麥趣爾迅速走紅網絡,但是除去消費者對國有品牌的支持,麥趣爾自己的營銷套路也是當仁不讓。
為瞭打響知名度,麥趣爾選擇瞭人海戰術。
新疆天山牧場優質奶源地、1988年建廠、配料隻有生牛乳。
這是麥趣爾的招牌,而百萬的廣告卻是讓這些條條框框的優點深入人心。
為瞭打響知名度,在2021年,麥趣爾豪砸906萬用來電商直播。

圖14
與此同時,為瞭在消費者的心中混個眼熟,麥趣爾在各大社交平臺上大肆投放廣告。
若是用一句話形容麥趣爾營銷的話,那真的是想不見都難。
在金錢的累計之下,各大博主的開箱都能見到麥趣爾的身影,他們說它的口感是難比的清潤爽滑,醇香之餘還夾雜著健康食物自帶的香甜。
麥趣爾宛若被誇成瞭一朵花,但與此同時帶來的經濟效應也是巨大的。

圖15
鋪天蓋地的訂單砸向麥趣爾的生產工廠,可是自詡中高端品牌的麥趣爾奶牛的自給率隻有天潤的二分之一。
一個奶制品行業,如果沒有優高的奶牛自給率,其實是非常危險的一件事情,但是麥趣爾在掙得優渥的營收之後,第一反應不是修建獨立的生產線或者發展自傢牧場,而是投資自己的老本行。

圖16
沒錯,麥趣爾天價營銷奶制品所得的利潤,卻鮮少用在奶制品行業上,而是用來投資開烘焙店,亦或者是用來瘋狂買買買。
短短幾年的時間裡,麥趣爾烘焙店由最開始的39傢膨脹至228傢店。
這是什麼概念。
在因為疫情反復導致的大行業不景氣的情況之下,麥趣爾依舊隻知莽進,卻不知維穩。

圖17
最終造成的代價可想而知,瘋狂開店的後果也隻能是拆東墻補西墻,繼續用奶制品的營收填補窟窿。
但麥趣爾所需要填補的窟窿還真是不少。
因為企業的掌權人也並不讓人省心。
2015年,麥趣爾的李氏三兄弟決定與蘭世立收購東方航空,大幹一筆,但是在2016年2月,李氏兄弟卻突然向廣州警方報案。

圖18
合作的盟友為何突然間翻臉,這是輿論不可知的事情,但是在2016年,蘭世立卻因涉嫌合同詐騙被刑事拘留,
但是在2017年的11月15日,案件卻出現瞭兩級反轉,蘭世立實名舉報麥趣爾李氏兄弟三人騙取自己航空公司的百億資產,甚至質控麥趣爾涉嫌包裝上市。
因為蘭世立的指控,麥趣爾的股價當日便跌停。
雙方各執己見,東方航空收購案也成瞭一樁懸案。

圖19
烘焙店行業不景氣屢屢閉店,麥趣爾想要立足,奶制品就是他們最大的希望。
但是在發展如日中天的關鍵時刻,麥趣爾卻是自毀前程。
屬於麥趣爾的結局
食品安全面前無小事,這一點在歷年的3.15打假上都是有跡可循。
2022年3.15打假,土坑酸菜玷污瞭一眾消費者的眼睛。

圖20
沒有流水化的生產,有的是田地裡的土坑腳踩;沒有井然有序的包裝,有的是混雜在酸菜裡的煙灰煙頭。
土坑酸菜的負責人在輿論面前道歉,也自願接受任何的責罰和賠償,但是這幅畫面,每每出現在消費者的腦海之中,都會讓人作嘔。
正因為重視民生,所以在飲食方面才會有更加嚴苛的要求。
在土坑酸菜曝光之後,所有涉事企業的產品都在貨架之上無人問津,可面對這樣血淋淋的教訓,麥趣爾卻依舊心存僥幸。

圖21
可是奶制品與土坑酸菜的問題還是不同,因為土坑酸菜的受害者多是成年人,而奶制品的受眾群卻多是年齡尚幼的孩童。
高價格撐不起高品質,生產者盈利的是品質差,而消費者將獲付出的卻有可能是身體的代價。

圖22
難道,三鹿奶粉的教訓還不夠嗎?
作為三鹿乳業集團旗下的龍頭產品,三鹿在國內可謂是風極一時。

圖23
因為它的出現打破瞭中國沒有好奶粉的魔咒,但是在2008年,田文華卻一手毀掉瞭自己締造的商業神話,而為此買單的卻是近三十萬的孩童和傢庭。
因為早在三聚氰胺事件大范圍爆發之前,田文華已經接到瞭不少患者的投訴,但她卻置若罔聞,甚至妄想粉飾太平。
直至大批次“腎結石”嬰幼兒患者的爆發,田文華依舊拒絕承認錯誤,甚至花費巨資妄圖壓制新聞。
但是惡就是惡,更何況,田文華荼毒的還是年幼的孩子。

圖24
他們本可以有大好的年華和無憂無慮的童年,但是因為三聚氰胺,他們中的大多數人終身隻能在難捱的透析之中勉強生活。
這些都是教訓,這些都是不堪回首的經歷。
可即便擁有過這般不堪回首、讓人痛心的歷史,為什麼某些身在食品行業的人依舊不長記性?
安全應該是永遠的底線,難道不是嗎?
如果自己制造出來的東西不合格,難道涉事之人真的能夠寢食安眠嗎?
前車之鑒的慘痛記憶在加上低毒物質丙二醇的加持,互聯網上對麥趣爾是罵聲一片。

圖25
雖然麥趣爾方在2022年7月3日已經發佈瞭道歉聲明,並且一再承諾會在今後的生產過程中對純牛奶實行專罐生產並且增加丙二醇的專項檢測,但是消費者卻並不買單,互聯網上依舊是罵聲一片。
不少人紛紛喊著要退貨退錢,面對這場危機,麥趣爾若是想重拾消費者的信任,隻有拿出十足的誠意整改,把相關的生產線正規化,杜絕這類事件的再次發生。
事故是麥趣爾的責任,但是在這起抽樣檢查的事件當中,卻充分證明瞭國傢對乳制品安全乃至食品安全事件的重視。
三聚氰胺的事件不會再次發生,而各傢企業為瞭贏得消費者的芳心,也是順應時代洪流,不斷摸索,探索滿足消費者個性化需求的產品。
但是萬變不離其宗,在快節奏時代,有人願意因為顏值和精美的包裝買單,但這些都隻是輔助。
沒有品質的加持,所有美麗的食物都隻會是曇花一現的徒有其表。
奶制品行業是如此,食品行業是如此,各行各業都是如此。

圖26
不論時代怎樣變遷,無論競爭品怎樣更迭,都要永遠堅守住品質安全的底線,不要因為一時的失誤或貪念,把一把好棋玩的稀爛。
在這世上,唯有真心才能迎來真心。
企業當然可以投資錢財用於營銷之上,但是要有個度,營銷是小頭,品質的追逐才是永遠的堅守。
不要為瞭蠅頭小利造成更大的損失,安全是永遠的大頭。
每個從業者的心中,都應該警鐘長鳴。