關於報告的所有內容,公眾「營銷人星球」閱讀原文或點擊菜單獲取報告下載查看。
*核心觀點
2023年618大促已經落下帷幕,作為消費復蘇後的首場大促,哪些百億賽道持續升溫,市場規模快速增長?
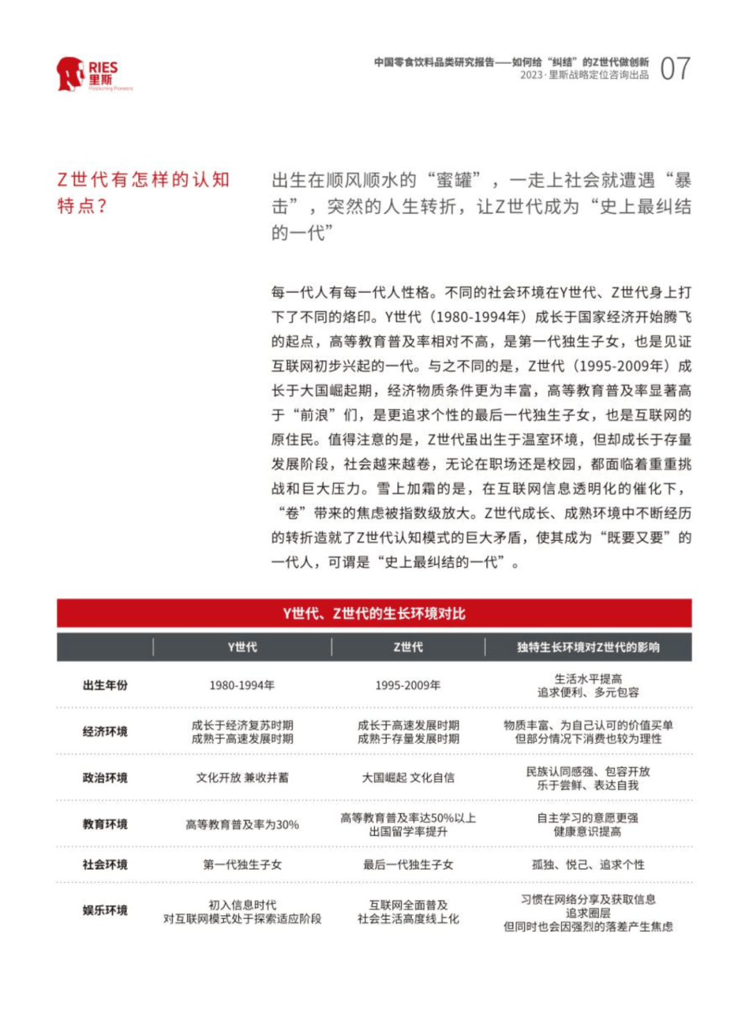
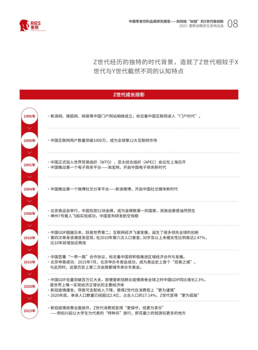
裡斯觀察到,Z世代將逐漸成為零食飲料行業的消費主力軍。從人數規模來看,Z世代已成長為中堅力量。根據第七次人口普查數據,中國的80後為2.23億人,90後為2.1億人,00後為1.63億人。其中,Z世代的總人數約為2.6億,約占總人口數的19%。從在零食飲料的支出來看,與x世代、Y世代相比,Z世代房、車、育兒等大額消費負擔
小,在食品飲料等享樂型消費上更具消費力。
根據裡斯調研結果顯示,Z世代在零食飲料層面的支出占比高,且呈現出增長的趨勢。具體而言,全國80%以上的z世代群體,每月的零食飲料花費在400元以上,即日均消費在10元以上。其中,一二線城市的z世代群體裡有40%每月在零食飲料花費在800元以上,有21%每月在食品飲料上的開銷高達1000元及以上。此外,盡管宏觀經濟有增長壓力,但45.5%的Z世代在零食飲料上的支出相較上一年(2021年) 都有明顯的增長,展現出瞭極強的消費韌性。
*報告正文






















免責聲明
本賬號尊重知識產權、數據隱私,隻做內容的收集、整理及分享,報告內容來源於網絡,報告版權歸原撰寫發佈機構所有,通過公開合法渠道獲得,如涉及侵權,請及時聯系我們刪除;如對報告內容存疑,請與撰寫、發佈機構聯系。