文/乐居财经 李礼
酿得美酒,飘满人间,这或许是每一个做酒人心中的梦想。
“白酒教父”吴向东在老百姓眼里或许默默无闻,但要提起他所创立的“金六福”品牌却是无人不晓。
短短几年时间,金六福跃居白酒行业三强,仅次于茅台和五粮液。
随着金六福进入了亿万家庭的餐桌,吴向东的酒业帝国开启了崛起之路。
2019年1月,华致酒行(300755.SZ)在深交所成功上市,成为中国首家酒类流通A股上市企业,吴向东把华致酒行打造成全国最大的酒类分销渠道。
步入2021年,吴向东在资本市场又有了大动作。
为了以珍酒为龙头的酱酒板块尽早实现上市,吴向东对旗下酿酒资产大刀阔斧的进行股权整合,将金东酱酒、江西李渡酒业和湖南湘窖并入珍酒酿酒。
2021年9月,珍酒李渡在开曼群岛注册成立,吴向东随即将珍酒酿酒并入珍酒李渡。
自2016年金徽酒登陆上交所后,7年来还没有白酒企业成功上市,剑南春、郎酒、国台酒业、习酒、西凤酒等酒企先后公开上市目标,但均未成功。
鉴于目前白酒行业的资本监管制度,业内人士称,白酒作为传统消费品的劳动密集型产业,和目前鼓励的高科技创新企业上市方向不一致,酒企如果想上市,要么借壳,要么考虑港股市场。
1月13日,珍酒李渡集团有限公司(下称“珍酒李渡”)向港交所递交招股书,拟于主板上市。不过,其能否成为7年来首家登陆资本市场的酒企,还要画一个问号。
招股书显示,珍酒李渡一边大手笔分红、砸下巨额广告费,一边却欠缴员工社保及公积金。与此同时存货激增,经营现金流净额由正转负,还被经销商吐槽“不好卖”。
吴向东持股81.3%,拉旧相识低价入伙
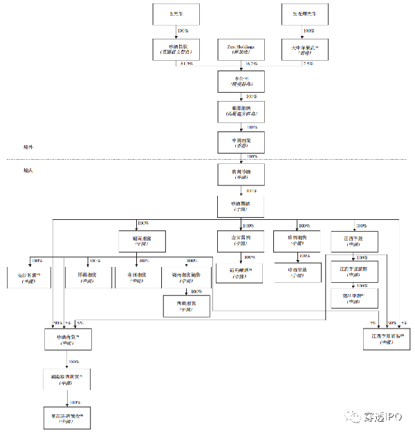
2000年3月,吴向东创立了主要从事白酒销售的湖南金东酒业有限公司(前称“湖南省金六福酒业有限公司”,以下简称“金东集团”),并担任董事会主席。
2003年11月7日,湖南湘窖成立,注册资本为20万元,金东集团及邵阳市酒厂(金东集团当时的全资附属公司)分别持有60%及40%。同年,吴向东透过湖南湘窖主导收购及开始管理湘窖及开口笑 。
2009年,吴向东又收购了珍酒及李渡。其中,珍酒酿酒成立于2009年9月28日,由吴向东控制的华致酒行(300755.SZ)100%持股;江西李渡成立于2002年4月8日,吴向东透过其控制实体恒源拓展投资有限公司收购其全部股份。
至此,珍酒李渡的四个主要品牌全部收购完成,收入囊中。
珍酒李渡的境外架构于2021年9月24日在开曼群岛注册成立,注册资本为5亿美元。在经过一系列注资、股权转让后,目前由珍酒控股持股81.3%,由Zest Holdings持股16.2%,由大中华网讯持股2.5%。珍酒控股由吴向东全资拥有。

据乐居财经《穿透IPO》了解,Zest Holdings于2021年6月在新加坡注册成立,由KKR&Co Inc.最终拥有。据《2019胡润全球独角兽活跃投资机构百强榜》,KKR排名第29位。
大中华网讯是2000年11月17日在香港注册成立为有限公司。其为Copland InvestmentsLimited的全资附属公司,Copland Investments Limited由Naputa Investment Inc.全资拥有,后者实控人为吴光曙,现任珍酒李渡的公司秘书及执行董事。
吴光曙在企业融资和管理方面有逾20年经验,曾任新丝路文旅(00472.HK)投资总监、公司秘书及代理首席执行官,并创办中国创新投资(01217.HK)。
值得关注的是,大中华网讯于2021年9月投资珍酒李渡时,总价1175.2577万元,每股成本0.17元。而两个月后,Zest Holdings以3亿美元投资珍酒李渡时,每股成本1.76美元;2022年6月,又追加5亿美元投资,每股成本1.78美元,几乎是大中华网讯的70倍。
招股书提到,吴光曙较早前对吴向东旗下酒类业务的潜在投资已达成共识,并有长期业务关系。可见,二人是旧相识。
超10%收入砸广告费,三年花掉14亿
据招股书,2020年、2021年及2022年前9个月,珍酒李渡的营业收入分别为23.99亿元、51.2亿元、42.49亿元;经营利润分别为7.4亿元、14.7亿元、11.7亿元,毛利率分别为52.2%、53.5%、55.2%。

珍酒李渡主要运营四个白酒品牌,包括珍酒、李渡、湘窖及开口笑。
其中,酱香品牌珍酒为营收大头,营收占比在六成以上,报告期内其收入分别为13.46亿元、34.88亿元、27.64亿元,营收占比分别为56.1%、68.4%、65.0%;李渡营收分别为3.59亿元、6.50亿元、6.35亿元,营收占比分别为15.0%、12.7%、14.9%;湘窖的营收占比与李渡相近,开口笑的营收占比在10%以下。

从销售渠道来看,经销商为珍酒李渡核心销售渠道,报告期内,经销商贡献的收入分别为21.13亿元、45.29亿元和37.52亿元,收入占比分别为88.1%、88.8%、88.3%。直销渠道报告期收入占比约10%,分别为2.86亿元、5.72亿元、4.97亿元。
此外,珍酒李渡的白酒产品以中端及以下级别为主,报告期内,营收分别为11.58亿元、22.60亿元、15.02亿元,占比分别为48.2%、44.3%、35.3%,逐年下降。高端品牌和次高端品牌的营收占比逐年上升。其中,高端品牌的营收占比人15.8%上升至24.1%,次高端品牌从36%上升至40.6%。

在珍酒李渡的销售及经销开支方面,广告开支最高。包括在电视及电台、机场及火车站以及在线渠道投放广告以及线上线下营销推广活动。
珍酒李渡在招股书中称,公司能否以具成本效益的方式开展品牌推广及营销活动对推动收入增长及实现更高的盈利能力至关重要。
2020-2022年前9个月,珍酒李渡分别产生广告开支2.42亿元、6.69亿元、4.87亿元,在销售及经销开支中占比分别为60.0%、65.6%、49.5%,约占当期总营收的10%左右。不到3年时间,其广告开支累计花费13.98亿元。

乐居财经《穿透IPO》发现,珍酒李渡在报告期内获超千万的政府补助。2020-2022年前9月,其获得的政府补助分别为2266万元、2119万元904万元,累计共4394.4万元。

存货两年翻2.5倍,被吐槽不好卖
销售收入逐年增长,珍酒李渡的存货也在不断攀升。
据招股书,2020-2022年前9月,存货分别为17.37亿元、36.49亿元、43.19亿元。在不到两年的时间里,存货金额翻了2.5倍。存货主要包括原材料,即用于生产白酒的谷物及包装材料,在制品及经销商持作销售的成品白酒产品。

珍酒李渡解释称,存货金额大涨的原因是扩大了白酒的生产,以满足市场对其产品的需求增长。并强调在往期记录他们的存货逐渐增加,与业务增长基本一致。
有媒体于2022年11月报道称,有经销商反映珍酒不好卖,甚至珍酒在某些地区出现了价格倒挂的情况。近期相关媒体在报道白酒行业时,甚至用了“堰塞湖”一词来形容白酒企业的库存压力。
吴向东在2022年11月11日举办的中国酱酒消费趋势论坛上称,白酒行业如今非常内卷,而且未来会更严重,因此他呼吁白酒企业要向外扩展而不是越来越内卷。
另外,乐居财经《穿透IPO》发现,报告期内,珍酒李渡部分中国附属公司未能在规定期限内完成社会保险及住房公积金登记,且未为部分雇员悉数缴纳社会保险及住房公积金。
2020-2022年前9个月,珍酒李渡的社会保险及住房公积金供款欠缴分别约为250万元、1570万元及1020万元。累计共2840万元。
然而,2021年公司却大手笔分红18.86亿元,超过2020年和2021年的净利润总和。