預制菜行業進入加速擴容階段,未來10年內市場規模有望擴容到一萬億。萬億預制菜市場,能否跑出一些龍頭性企業?中國預制菜行業未來又會有怎樣的發展趨勢?
在“2023中國餐飲產業峰會”上,中信證券食品飲料行業首席分析師薛緣發表瞭相關的主題演講。以下為演講實錄:
各位嘉賓下午好!作為消費品行業的分析師,今天我將從產業研究的角度出發,來談談預制菜,希望通過一些詳實的數據,能給這個行業帶來一些參考意義。

中信證券食品飲料行業首席分析師薛緣
B端先行,C端持續滲透,日本預制菜行業C端首超B端
首先,跟大傢分享一下日本預制菜行業發展的一些情況。
日本預制菜行業發展經歷瞭培育期、成長期和成熟期。其中,1971年至1997年屬於成長期,這期間由餐飲發展帶動B端先行放量,後續C端持續滲透,故而帶動日本預制菜的消費持續不斷增長。

圖:日本冷凍食品消費量及發展階段總結
資料來源:日本冷凍食品協會,中信證券研究部
但是1997年達到最高點之後,B端預制菜的消費開始有所下滑,而傢庭端冷凍食材消費方面,也就是預制菜C端的消費,仍然呈現上漲趨勢。到瞭2021年,日本C端預制菜的消費首次超過瞭B端。
為什麼會出現這樣的走勢?
還要從預制菜在日本的起源說起,20世紀五六十年代,日本的冷凍和遠洋捕撈企業開始轉向預制菜。一開始,普通消費者乃至餐廳都無法接受預制菜,覺得預制菜肯定不好吃,經過龍頭企業多次的產品推廣,以及東京奧運會、大阪世博會的催化後,直到70年代初,BC端預制菜接受度才開始有明顯起色。
接下來,1971年—1997年,隨著經濟增長和餐飲連鎖化率提升,B端預制菜先行放量,在接近30年時間裡,實現近9%復合增速。
1998年之後,日本經濟開始往下走,餐飲規模回落,B端預制菜出現瞭量價齊落的現象,但最後依然實現瞭比較高的滲透率。從下圖可以看到,最右邊淺藍色部分為加工食品,也就是預制菜,它在整個餐飲業態中的采購成本占比,平均下來大概是33%。

圖:2008年日本各類型餐飲企業不同食材占采購成本比例分佈
資料來源:日本農林水產省,中信證券研究部
註:畜產品和水產品含相關冷凍產品,加工食品包括半成品及成品
C端傢庭對於預制菜的消費,由於老齡化、傢庭小型化等因素帶來的便捷化需求愈發明顯,預制菜消費仍保持著增長態勢。1971年到1997年,C端預制菜銷量復合增速是7%。1998—2021年,行業銷量依然維持瞭約3%的復合增速。
日本傢庭食品消費支出的構成數據也顯示,預制菜調理產品的消費占比在1995年約為10%,到2020年占比接近14%。而日本官方預測,未來這個數值會繼續提升,2040年日本傢庭對預制菜調理產品的消費占比會提升到17.4%。

圖:日本傢庭食品消費支出構成變化及預計
資料來源:日本農林水產省(含預測),中信證券研究部
再來看一下競爭格局,日本最開始做預制菜的企業是水產和冷凍龍頭,所以一開始行業集中度很高。但後期進入者明顯增多,競爭也開始不斷加劇。
1997年之後,預制菜企業數量開始逐年下降,同時每傢工廠的產量上升,說明最終這個行業還是會走向高集中度。

圖:日本冷凍食品工廠數量變化
資料來源:日本冷凍食品協會,日冷官網,中信證券研究部

圖:日本冷凍食品單個工廠平均產量及平均產值變化
資料來源:日本冷凍食品協會,日冷官網,中信證券研究部
另外,目前排名前五的日本預制菜公司,他們也有一些共同的特點。第一,他們都是既做B端業務,又做C端業務;第二,他們都有大單品、爆款單品。
比如排名第一的日冷,該公司最初經營遠洋捕撈業務,後期轉型做預制菜,預制菜對應的冷凍食品已經成為公司持續增長的最重要來源。

圖:日冷食品收入構成(億日元)及發展歷程
資料來源:日冷—《日冷75年史》,日冷官網,中信證券研究部
日冷做預制菜有兩個核心的能力,第一是產品能力,其產品豐富,SKU較多,同時還成功打造出瞭炒飯這種常見但非常有顛覆性的產品;第二,日冷擁有全球采購和綜合供應的能力。比如冷鏈方面,其在日本的冷庫容量處於第一。再比如雞肉屠宰加工方面,其在泰國專門建立瞭工廠。
加速擴容,中國預制菜行業有望達到萬億規模
中國預制菜行業目前又是怎樣的一番境況呢?
2020年,中國人均冷凍食品消費量約3.7千克。目前日本人均冷凍食品消費量是中國的6倍,歐美國傢是中國的10倍。以此看來,保守估計中國冷凍食品的消費至少還有3倍以上的增長空間。我們判斷,未來10年,中國預制菜市場規模有望擴容到一萬億。

圖:2020年世界不同國傢/地區人均冷凍食品消費量對比(kg)
資料來源:日本冷凍食品協會,中信證券研究部
如何看待預制菜,我覺得它就是工業化批量生產不同熟制程度的菜肴。
我們認為,預制菜不僅包括冷凍的米面制品、火鍋料,也包含調理肉制品、半成品菜和成品菜。

圖:我國分品類預制菜規模測算
資料來源:智研咨詢,華經產業研究院,渠道調研,中信證券研究部測算、預測
註:狹義預制菜規模不含速凍米面及速凍火鍋料制品
具體來看,速凍米面類主要有速凍水餃、速凍湯圓、速凍面點等產品,目前大概是800億的市場規模,已經比較成熟,預計未來十年復合增長率為低個位數。

圖:速凍米面制品市場規模(億元)及細分品類占比
資料來源:微信公眾號“冷凍食品”,中信證券研究部
註:市場規模為右軸
速凍火鍋料產品,預計未來五年復合增長率8%左右;調理肉制品預計未來復合增速為8%—10%;料理包2021年市場規模約500億,預計未來10年的復合增速將達到12%;半成品及成品菜肴,2021年約市場規模700億,預計未來10年的復合增速有望達到近20%。總的來看,半成品及成品菜肴會是預制菜領域增長最快的品類。
在銷售渠道方面,B端是預制菜目前的主要渠道,我們測算2021年預制菜在餐廳采購端的滲透率是12%左右,參考日本30%以上的滲透率,我們預計2031年中國預制菜在餐廳采購端的滲透率有望達到20%,滲透率的提升將驅動B端預制菜未來十年維持10%以上復合增速。
圖:我國餐飲端狹義預制菜規模測算
資料來源:Frost&Sullivan(轉引自鄉村基招股說明書),中國飯店協會,渠道調研,中信證券研究部預測
而面向C端的預制菜,用一句話概括就是非常豐富,充滿想象。
C端預制菜的發展,短期來看是對生鮮食材的替代,中長期來看,可能是對外賣、方便速食,以及餐廳就餐的替代。
目前中國生鮮產品的規模已經達到4萬億,預計未來會超過5萬億,但C端預制菜目前僅400億左右的規模,占生鮮零售比例不足1%,這也預示著,C端預制菜還有很多想象空間。

圖:中國生鮮零售市場規模及構成(萬億元)
資料來源:Euromonitor(含預測),中信證券研究部
雖然有較大增長空間,但C端預制菜的發展還不能操之過急。日本預制菜行業的發展路徑也表明瞭,C端需要有好的產品並不斷進行市場教育,這是一個漫長的過程。而且相比日本,中國的外賣業務更發達,消費者對預制菜的需求並不迫切。
考慮到目前C端預制菜市場規模基數較小,想象空間較大,未來十年C端預制菜市場可能會達到20%以上的增速,做到2000億的規模。
預制菜行業有紅利,也有比較急劇的競爭
目前中國的預制菜行業還處於極其分散的狀態。用一句話概括就是,“有品類無品牌”。不過,這也並不是壞事,相反對有些人來說這或許是個機會。
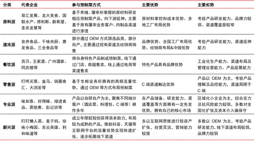
縱觀目前預制菜企業的類型,主要有原料派、速凍派、餐飲派、零售派、專業派以及新興派六大類型企業,它們參與預制菜的方式各不相同,同時又各有優劣。

圖:預制菜主要參與者類型、參與方式及優劣勢
資料來源:各公司公告,Euromonitor,渠道調研,中信證券研究部
面對如此多元的競爭格局,很多人會好奇,預制菜這個行業能誕生大企業嗎?中國預制菜行業未來會有怎樣的競爭格局和發展趨勢?
其實仔細對比日本和美國等國傢的情況,可以看到,中國預制菜行業的發展不可能與美國相同,也不可能走日本的發展道路。
因為中國的預制菜有著較為獨特的發展環境。首先是中國具備明顯的人口規模優勢,且人均餐飲消費額還處於較低水平,未來餐飲行業仍具備較大成長空間,使預制菜的產品品類、單品規模上均具備較好想象空間;其次是中國目前的上遊養殖、屠宰及農業種植環節均較為分散,餐飲行業的連鎖化率、集中度也處於較低水平,中式正餐連鎖化率僅6%。
所以,我們判斷中國的預制菜將成為連接第一、第二、第三產業的載體,且在每一個環節都可能產生非常有競爭力的公司。
比如上遊端,肉禽粗加工企業,可以將預制菜業務與原有業務整合,由此改變自己的商業模式,讓企業的盈利能力有所提升。
從競爭情況來看,目前預制菜行業的發展是有紅利的,各類參與者都在基於各自產品、渠道、區域方面的優勢進行擴張,正面競爭尚不激烈。
但也要註意,預制菜行業產能快速增加,之後需求將逐步回歸常態,尤其是大單品出現的節奏並不穩定,這就導致行業可能會出現小波段的脈沖式的紅利和比較急劇的競爭。我們認為大單品預制菜後出現後,會經歷以下四個階段,而行業未來競爭趨勢可能是無數個類似的循環組成。
第一階段,行業內少數參與者通過率先發現大單品實現快速成長;
第二階段,行業壁壘較低導致競爭者增多,加速產品滲透,行業保持快速增長;
第三階段,行業需求增速放緩,但前期投入的大批產能會釋放出來,龍頭企業憑借渠道力、供應鏈能力以及品牌力在市場上站穩腳跟。也會有小部分企業開始從差異化、小而美、高端化的方向突圍。還有些企業開始退出市場,行業整體盈利能力承壓。
最後一個階段,行業格局趨於穩定,龍頭企業的份額還有提升的趨勢。
另外,從銷售渠道來看,未來的5—10年,預制菜的發展一定是先B端後C端,目前C端的競爭壓力比B端大一點,但佈局C端更容易形成品牌。
長期來看,預制菜品牌最終的發展可能會是BC端兼顧,規模比較大的品牌會走得更長遠。
優質預制菜企業潛力何在?產品、渠道、業務協同性缺一不可
伴隨預制菜行業競爭者的增多,未來哪些預制菜企業會更有發展潛力,能夠突圍而出呢?
可以從產品、渠道、現有業務協同性三個維度來篩選出一些優質企業。
第一,產品力。相較而言,涉及的中間生產加工的環節越多,能做出不同產品的概率就越高,企業的競爭壁壘也越高。
與此同時,產品也要具備好吃、不貴、便捷的特性。好吃便捷可以通過研發環節實現,不貴則是通過供應鏈的管理能力實現。生產出一盤好吃的菜不難,但生產出品質穩定、食安過關、美味還便宜的菜,就是一件非常難的事情。
第二,渠道力。渠道力考驗的是企業的綜合能力和方法,渠道力最終也會直接影響到企業的發展規模。

圖:主要預制菜銷售渠道對比分析資料來源:中信證券研究部
第三,現有業務的協同性。企業要在高增長和高質量發展之間做好平衡,這就要求企業要讓現有業務與預制菜業務協同,降低做預制菜的成本,提升公司抗風險能力,這是每個企業都需要思考的。
綜上所述,未來中國預制菜行業的發展前景幾何?既有高確定性的答案也有開放性的答案。
高確定性的答案是:保守預測,未來預制菜行業將達到萬億級的規模,甚至可能超出萬億規模。
開放性的答案是:未來預制菜的每一個環節都可能會跑出大企業。有大品牌存在的同時,也會有差異化的企業。對資本市場而言,更青睞大規模、大品牌公司,但小而美的企業依然有存在的價值。
如果要從全品類的角度做分析或者給出結論,目前還無法得到答案。一方面,目前中國預制菜行業的發展還處於早期,沒有辦法一步看到終局。另一方面,即便品類再好、再有潛力,脫離瞭企業,脫離瞭實際經營,最終都是空談。
相信未來中國預制菜行業一定會出現很多代表性的企業,也期待看到這個行業不斷發展壯大!
(本文為中信證券食品飲料行業首席分析師薛緣在“2023中國餐飲產業峰會”上的演講實錄,紅餐網整編,文中圖片由企業提供,央廣網發)