廣東省中醫院博士後科研工作站
2021年招收簡章
一、醫院簡介
廣東省中醫院(廣州中醫藥大學第二附屬醫院、廣州中醫藥大學第二臨床醫學院、中國中醫科學院廣東分院、廣東省中醫藥科學院)始建於1933年,是我國近代史上最早的中醫醫院之一,被譽為"南粵杏林第一家"。現時,醫院發展成為一家擁有3000多張病床,7000多名員工,開設5個院區(大德路總院、二沙島醫院、芳村醫院<;廣州市慈善醫院>;、大學城醫院、珠海醫院)、3個門診部(下塘門診部、天河門診部、石井門診部),以及中外合作廣州和睦家醫院(廣東省中醫院琶洲醫院)、託管珠海市斗門區僑立中醫院(廣東省中醫院斗門醫院)、在建廣東省中醫院南沙醫院的大型綜合性中醫醫院。年服務患者量連續多年超過700萬人次,住院患者數超過15萬人次,是全國年服務患者人數最多、規模最大、綜合實力最强的中醫醫院,是廣東省首批高水准醫院建設單位。
醫院科研實力雄厚,搭建了高水准的科研創新平臺,擁有1個國家級實驗室(省部共建中醫濕證國家重點實驗室)、1個粵港澳聯合實驗室、6個省部級重點實驗室;建有科技部中醫藥示範型國際科技合作基地、國家中醫臨床研究基地、國家中醫藥服務出口基地、中國中醫科學院廣東分院、廣東省中醫藥科學院;建立了國家首批幹細胞臨床研究機構、中醫系統首家中醫藥特色的生物資源中心;成立了國內中醫系統第一家標準化研究室,是國家首批"中醫標準化研究推廣基地";成為全國僅有2個之一的國家中醫藥管理局中醫臨床評估中心;醫院是全國唯一一個國家中醫藥管理局中醫藥轉化醫學中心。我院現時已有28個專業組具備承擔藥物臨床試驗的資格,並建成符合美國FDA標準的I期臨床試驗研究病房。醫院的倫理審查平臺通過了WHO SIDCER認證和覆核與世中聯倫理審查認證的雙認證體系。與美國、澳大利亞、瑞典、荷蘭、加拿大、德國、日本、韓國、義大利等世界多個國家和地區在中醫藥領域開展交流與合作。
2018年,醫院經國家、廣東省人事部門正式批准設立博士後科研工作站,在各專業領域全面開展科研創新工作。現時,我院已與中國中醫科學院、上海中醫藥大學等國內知名的高校、科研院所的博士後科研流動站建立了合作,聯合招收並培養博士後研究人員。為了進一步推動醫藥領域的科研創新,培養和輸出更多的人才,醫院現面向海內外公開招收博士後,竭誠歡迎優秀博士到廣東省中醫院博士後科研工作站從事博士後研究工作。
二、招收條件
(一)招收基本條件
具有博士學位;遵守中華人民共和國憲法和法律;具有良好的品行和職業道德;年齡在35周歲以下;獲得博士學位一般不超過3年。
(二)博士後崗位根據博士後入站前業績分為A/B/C崗。
1. A崗博士後招收條件:在廣州中醫藥大學認定的A類1級期刊發表1篇論文或主持1項國家級項目。
2. B崗博士後招收條件:醫藥類在廣州中醫藥大學認定的A類2級期刊發表1篇論文或主持1項省部級項目;非醫藥類在廣州中醫藥大學認定的A類2級期刊發表1篇論文或A類3級期刊發表2篇論文。
3. C崗博士後招收條件:入站前業績不低於廣州中醫藥大學各學科相應類型博士畢業及學位授予條件。
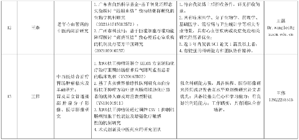
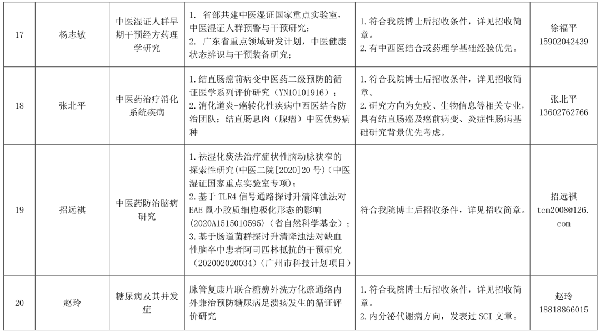
三、招收計畫
招收計畫詳見附件。
四、福利待遇和科研經費
(一)薪酬:博士後實行年薪制。A崗博士後年薪為45萬元人民幣(稅前,下同),B崗博士後年薪為35萬元人民幣,C崗博士後年薪為30萬元人民幣,以上年薪包含國家和廣東省配套的博士後生活補貼、住房補貼、住房公積金(組織和個人)、博士後繳納的保險費等(組織和個人)。
(二)醫療及住房:博士後在站期間醫療及住房按照醫院職工醫療管理規定及住房管理規定執行。
(三)醫院根據博士後期中考核、期滿考核等級情况進行績效獎勵。
(四)根據博士後的科研能力、學術水準和取得的科研成果,按照國家有關規定評定在站博士後的專業技術職務。
(五)博士後可申請國家、省級設立的各類專案資助。
(六)科研經費:醫院為A崗博士後提供20~30萬科研經費,B崗博士後提供10~20萬科研經費,C崗提供5~8萬科研經費,C崗博士後的資助名額按當年C崗博士後入站人數的50%進行資助。
五、進站流程
(一)提交申請資料
1.個人簡歷
2.進站業績的相關證明(PDF掃描版)
請申請者將上述材料發送至yuhuanping@gzucm.edu.cn。郵件標題請注明:博士後申請+姓名+合作導師姓名和研究領域。
(二)初審
工作站根據申請者提交的資料進行初步稽核,並通知初審合格者參加面試。
(三)面試
工作站組織專家對申請者的學術水準、發展潜力、科研能力、綜合素質進行全面考核。
(四)醫院稽核
工作站對面試合格的申請者進行思想政治表現、道德品質、遵紀守法、誠信記錄等情况的調查,合格後報醫院審批。
(五)醫院審批通過後,博士後提交進站相關資料,並在中國博士後網站同步提交材料,紙質資料與電子材料完全一致。
七、聯繫方式
(一)地址
(三)電子郵件:
yuhuanping@gzucm.edu.cn
廣東省中醫院博士後科研工作站
2021年8月







執行編輯:何明坤
稽核校對:莊映格
責任編編:宋莉萍