
2023 年中央一号文件 2 月 13 日发布,部署全年“三农”重点工作,文件在第 十九条“培育乡村新产业新业态”中提到“提升净菜、中央厨房等产业标准化和规 范化水平。
培育发展预制菜产业。”预制菜产业将向规范化和规模化方向发展, 行业有望进入景气趋势。
近两年来,各地政府主导出台了很多支持预制菜行业发展的政策,一批预 制菜企业崛起,行业也在快速增长。
根据艾媒咨询预测,2022 年中国预制菜市 场规模达到 4196 亿元,推测 2025 年将突破 9000 亿元。
一、预制菜行业数据
当前预制菜并无统一定义及分类标准,广义预制菜含速冻米面、速冻火锅料制品、调理肉制品、料理包、针对BC端的半成品菜及成品菜六类;狭义预制菜则不包括速冻米面及速冻火锅料制品。
从预制菜发展历程来看,90年代开始,随海外连锁餐饮巨头进入国内市场,预制菜最早以净菜的形式出现在餐饮行业中。
2010年后由于餐饮连锁化率的持续提升,外卖的快速发展,再次促进B端预制菜迅速成长。
在2020年之前,预制菜行业参与者主要为已在预制菜领域耕作多年的区域型专业预制菜企业,拥有各自的核心市场,竞争也相对缓和。#2月财经新势力#
国内预制菜发展阶段:
资料来源:东海证券

随着疫情催化和行业热度持续提升,预制菜进入C端用户视野,各类上市企业开始跨界布局预制菜,资本推动下部分新兴创业企业亦加入竞争,行业迎来新一轮机遇。

二、预制菜产业链
资料显示,预制菜产业链的上游主要为农牧渔业和调味品生产业企业,前者包括农作物种植业(主要为果蔬)和家禽、畜牧、水产养殖业。
上游在预制菜产业链中的地位至关重要。预制菜的原材料成本占比较高,可达90%以上,因此原材料价格变动对预制菜的成本影响较大。

预制菜生产所需的原材料主要包括肉禽类、水产类、豆制品、果蔬和调味品等,根据食材的不同,预制菜又可分为面点类、蔬菜类、畜禽类和水产类。因此,预制菜行业上游为农产品、禽养殖、畜牧养殖、水产养殖和捕捞、蔬果种植以及调味品生产业等。
产业链中游是预制菜生产、提供商,类型多样,主要包括专业预制菜企业、速冻食品企业、餐饮企业、零售企业和农业企业5种类型。
产业链下游是预制菜的消费市场,可分为B端(如酒店、连锁快餐、中小餐饮等)和C端市场(如商超、社区店、线上平台、家庭&个人消费者)。
预制菜产业投资图谱:

三、预制菜市场格局
预制菜行业进入门槛相对较低,且仍存冷链配送限制,因此目前行业格局仍较为分散。
目前行业参与者较多,各有优劣,在产品、渠道上进行差异化竞争。
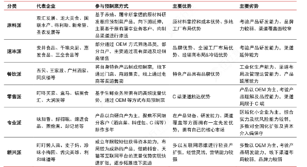
根据各参与者基因差异,行业参与者可以分为原料派、速冻派、餐饮派、零售派、专业派以及新兴派六大类,不同参与者在原材料掌控、工厂布局、渠道协同、产品研发、品牌力等方面各具优势,根据各自的核心优势入局预制菜行业。
资料来源:中信证券

从目前已知企业来看,主流玩家分为6类:
(1)传统预制菜企业:如味知香、好得睐等。这类企业精耕预制菜多年,具备一定渠道优势和品牌力。
(2)上游企业:如国联水产、龙大美食、圣农发展、春雪食品、新希望等。这类企业具备产业链优势,具备较为完善的供应链。行业较为分散且新进入者较少,主要为养殖及屠宰类企业参与。
(3)传统加工企业:如双汇发展、得利斯等。这类企业深耕肉制品加工多年,具备较强的质控能力,并且在优势区域具备渠道、品牌优势。
(4)速冻企业:如三全食品、安井食品等,具备较强的冷链物流配送体系,且已经积累一定品牌力。该环节竞争较为分散,区域化属性较强。现有参与者主要面向酒店菜、连锁餐饮为主,同时不断有新进入者。
(5)餐饮企业:如广州酒家等,已经具备线下门店品牌力,产品还原度较好。
(6)零售企业:如盒马生鲜、叮咚买菜等,主要布局C端市场。该环节行业高度分散且区域化属性强,除原有地方性预制菜企业外,新进入者多,包括珍味小梅园等初创企业等。
资料来源:东海证券

下游渠道方面,根据可开发性和需求稳定性不同,企业可选择B或C两种渠道,B端走量,C端立品牌。开发难度低、需求相对固定又具有高粘性的渠道更容易上量。
01乡厨
乡镇红白喜事的流动厨师,品类固定且份额大,宴席主人点菜,当地通常存在乡厨协会(关键人物),易在群体内部产生口碑,需要经销商下沉。
02酒店
宴席由主人点菜,产品门槛较高,需要提供20-30以上丰富选品,且存在定制需求,服务要求较高,具备一定季节性,开拓难度大但是维护成本低,具备先发优势。
03团餐
产品相对固定,采购计划性强,团餐企业决定菜单,格外重视食品安全,使用第三方产品较多。开发具备先发优势。
04连锁快餐
开发难度较高,多数品牌连锁店自带中央厨房,仅优势大单品才有机会切入,整体应以大客户思维开发,做大后品类易被自有央厨替代。国内已有超过 74%的连锁餐饮企业自建了中央厨房,其中超过半数的餐饮品牌在研发标准化成品及预制菜品。
05中小餐饮
市场空间广阔,成品化比例较高,但相对需求较为分散,核心思路应以成本为优先考量,渠道粘性极低。
06农贸市场
需求稳定,采购群体以中老年为主,但产品方面需避免出现比价效应,后端考验供应链配送实力、消费者品牌认可度。
07KA、BC 超市
成品比例较高,开发和运营门槛也高,考验专业渠道管理和品牌建设。不同于B端根据需求订生产,商超渠道铺货方式产销不匹配风险较高。
08互联网线上
整体体量仍较小,供应链问题难以解决,开发需以爆品思维驱动
四、预制菜未来细分赛道
在预制菜大赛道中,华创证券又提炼出了料理包、酒店菜、调理肉制品和C端四类赛道。
1. 料理包:小B起步,市场化竞争
料理包行业发展深受餐饮大趋势影响,2005-2010年由西式快餐发展带动料理包增长,后深入中式快餐,13-15年开始伴随线上外卖飞速发展,料理包也进入发展黄金时期,其中16-17年市场增量最为剧烈。
目前市场主要以专业料理包厂商为主,如蒸烩煮、新美香、惠康等,此外也有部分农业企业以此赛道切入,如圣农建立了中餐料理专用工厂,设计产能3万吨,主要产品为24款中餐料理包。
料理包下游主要对接小餐饮,不存在大型餐饮开发依托客户关系、自建央厨反向替代等因素,整体竞争较为市场化,区域龙头依托当地渠道网络后可形成较强优势。根据不同口径,华创证券测算得全国规模约在500亿级别左右。
对比其他预制菜品类,料理包工厂利润率水平仅略高于一般代工厂,毛利率在20-25%区间,净利率在5%左右。

下游客户核心关注点在于成本,且产品价格相对透明,可以依托规模优势实现份额挤占,且单一客户更易在同一厂家集中采购,客户关系容易建立,但粘性不强,易陷入价格战中。研发方面难度不高,但未来行业需加强规范性、品质关把控。
2. 酒店菜:高壁垒、高盈利赛道
酒店菜多以半成品菜为主,酒店厨师在此基础上再加工,对品相、口味均具有较高要求,盈利能力相对更高,且整体进入壁垒较高,竞争压力弱于料理包赛道。
目前主要玩家有速冻酒店菜肴类企业,如福建的绿进、亚明等,也有常温/冷藏型酒店菜肴,如湖南的新湘厨、佳晏食品等。
除此之外大型餐饮企业依托研发优势也纷纷进入。酒店菜多用于宴席市场等,假设渗透率在15-20%左右(略高于行业),预计酒店菜规模约有250亿,其中速冻酒店菜肴规模约在50亿以上。
竞争要素为研发实力、渠道服务,开发中先发优势明显,后面发展需增强品类扩张能力。
酒店菜开发为大B端开发逻辑,需点对点服务拓展,要求增大终端服务和指导,且品相、品质要求高,企业进入需具备一定研发实力,前期开拓难度较高,但是后期维护成本低,先进入者具备一定先发优势。
但考虑酒店采购所需品类通常难以在一家满足,后续企业需增强在单一酒店的品类渗透和扩张能力。
3. 调理肉制品:大空间易运营,农企具备优势


我国肉制品空间约2万亿,其中调理肉制品千亿。肉制品空间广阔,细分品类众多,其中调理类肉制品是指经过滚揉、搅拌、调味和预加热等形成的非即食类肉制品,常见的产品包括骨肉相连、鸡柳、奥尔良鸡翅、耗油牛柳、水晶虾仁等。
根据19年新食材、山东绿沃的专项调研显示,全国约有3400家禽肉类调理品企业,产值突破1000亿,其中前50强在230亿以上。
调理肉制品是主要半成品,终端操作相对容易,农业型企业纷纷布局,上游原材料是竞争关键。
相比于其他类型预制菜,调理肉制品加工程度降低,且食材组成较少,因此在终端操作上更为简单,应用上也更为普及。
目前主要玩家为肉制品或农业型企业,如圣农、正大、龙大肉食、凤翔、得利斯、华英等。
竞争要素上除了成本优势、渠道效率外,上游原材料也是核心竞争点,因此农企在布局调理肉制品方面具备天然优势,未来发展上预计将逐步向大型农业企业集中。


4. C端:需求仍需培养,竞争相对分散
C端需承担消费者教育成本,因此经营难度更高,早期切入者失败较多。C端消费者教育不足,需求端变化迅速,并面临供应链难题(需求点分散、运输成本较高、易损耗等),整体销量难以上量。
同时早期进入者多以重资产方式进入,13、14年兴起的一批半成品菜公司如青年菜君、我厨等,在需求不确定性情况下极易陷入资金断裂风险。
新入局者大部分选择主攻门槛更低的C端,由于C端营销多元化、渠道模糊化,企业多以互联网打法为主,注重产品创新、迭代速度和传播属性。研发上选择还原网红菜品、当地特色菜或门店热款;营销上注重社群营销及场景营销,如直播、网红种草等。

农贸市场消费人群固定,且购买目的性强,可转化率较高,实现了C端层面量的汇集,提高供应链效率的同时,也依托线下方式集中曝光,利于预制菜品类面对面消费者教育和培养,是目前比较成熟的商业模式。其余模式供应链尚在摸索中,常选择三方平台合作,但实际效果还待观察。
小结

预制菜行业是农业供给端满足消费升级的产物,行业上游链接农业产业,下游链接餐饮消费。
预制菜的发展一方面带动了农产品初加工产业的转型发展,另一方面也拓宽了农业销售渠道,带动农业经济发展。
因此各农业大省考虑到振兴乡村经济、促进地方就业等方面,纷纷出台预制菜扶持政策,包括冷链建设、财税支持、人才培养等措施促进当地预制菜集群发展。
此外,为确保行业专业、规范发展,各政府、协会以及头部企业也在积极推出预制菜行业各项标准。
随着政策利好不断不台,预制菜作为餐饮业的高景气细分赛道,有望迎来广阔的发展代间。