我们都知道,拥有美国绿卡并不代表入籍,只是代表拥有了美国的永久居留权,但绿卡持有人仍是中国籍,拿的仍是中国护照。

据统计,在美国所有绿卡持有人中,有大约40%没有申请入籍,这是一个相对较高的数字。
因为这些申请人的家人和事业的重心都在国内,需要频繁回国,一张绿卡就足够给自己的生活带来诸多便利,这其中就包括可以享受“众多免签国”的优势。
实际上持有美国绿卡、美国护照、美国签证,可以分别享受不同的免签权限,我们今天来了解一下。

首先,给大家分享下“美国绿卡”的可以免签的国家和地区。因为拥有美国绿卡,可以保留中国护照,所以,这类人群可以享受的免签权力包含:持美国绿卡可以免签的国家和地区,以及持中国护照可以免签的国家和地区。
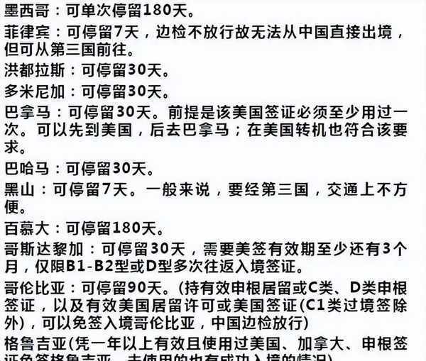
持美国绿卡免签国家和地区


持中国护照免签国家和地区



此外,很多人不知道持有美国签证同样可以免签一些国家。因为美签获取难度较大,因此拥有美签后,可以凭借有效美国签证直接免签一些国家。
下面,我们再给大家分享下美国护照以及美国签证可以免签的国家。
持美国护照免签国家和地区






美国签证免签国家 -
免签国家和地区:


过境免签国家:

以上就是美国绿卡、护照、签证可以免签国家的相关信息。但是需要注意的是签证政策随时改变,尤其在疫情影响之下,所以建议大家在出行之前先做确认,再规划合适自己的出行方案。

您如果仍有海外身份、资产配置、子女教育、度假养老等需求,欢迎咨询我们嘉诚海外!