本文由知酒原創 未經授權 不得轉載
中國酒業協會理事長宋書玉開宗明義,提出“探尋中國白酒的神秘,是中國釀酒人的神聖職責”。茅臺集團黨委書記、董事長丁雄軍(編者註:中國酒業協會白酒技術創新戰略發展工作委員會當值理事長)則全面亮出茅臺的技術創新全套成果,並發佈新的需求。
相較於品牌活動和激昂的財報數據,這是一個對中國酒業而言容易被忽略的新聞,但其價值和意義,卻舉足輕重。
主動輪值技術創新“理工男”丁同學的“科技心”
“茅臺高質量發展,離不開科技力量的推動。”

茅臺集團黨委書記、董事長丁雄軍簡明扼要的一句話,便揭示瞭科技對於茅臺發展的重要性。營收、利潤不斷打開行業天花板,品牌、文化、渠道不斷得到夯實。但在丁雄軍看來,科技才是不斷支持茅臺發展的內生動力。
值得一提的是,貴州茅臺成為中國酒業協會白酒技術創新戰略發展工作委員會當值理事長單位。談及於此,丁雄軍表示,“我在高校待瞭十年!去年書玉理事長征求我的意見,我就挑瞭這個輪值理事長的位置。”
看似談笑的話語,背後是“理工男”對揭秘茅臺美學密碼的情懷。縱觀丁雄軍的履歷,曾在武漢大學化學系高分子專業進行學習,擔任武漢大學化學系教師,並攻讀碩士、博士研究生。時任茅臺集團董事長的他,是個不折不扣的“理工男”。因此借助科技,不斷揭秘茅臺美,也成為丁雄軍接掌茅臺後的主要思路。
為此,他重啟瞭科技大會、茅臺集團科技創新和人才工作大會等,丁雄軍提出要用科學發現茅臺酒的美,用科學的語言闡述茅臺酒在感官、感受、感知上的直觀現象。還在與外界交流時,如與中國天氣·二十四節氣研究院舉行座談上,丁雄軍強調,茅臺酒釀造工藝順天應時,與二十四節氣緊密相連,希望在科學層面,科學解釋茅臺酒的氣候密碼。

與會領導嘉賓一同參觀科創展陳
“茅臺為什麼好喝?”“為什麼離不開茅臺鎮,就產不出茅臺酒”“為什麼重陽下沙、端午制曲?”......這一系列問題的回答得背後,需要數以萬計的真實數據支撐。毫無疑問,如何回答茅臺美?用科創為茅臺“美時代”增添瞭新註解,用科學的語言闡釋茅臺之美,這是丁雄軍的回答。
顯然,丁雄軍選擇成為技術創新工作委員會當值主席。一方面,是出於理科生對於科技的不斷探索,另一方面也展示出貴州茅臺將持續進行科創的決心。此外,知酒君認為,從1964年茅臺酒“兩期試點”開始,揭示瞭中國白酒背後的神秘之處,開啟白酒科技探索之源。茅臺對釀酒工藝的探索一次次領先行業,揭開白酒釀造的神秘面紗,促進白酒行業科技進步。聚力研究,大方傳播
兩手都要抓,兩手都要硬
中國白酒作為傳統產業,從新中國成立到今天,中國白酒的釀酒人、科技工作者、科研單位從未停止對中國白酒釀造神秘的探索。但仍存在諸多未解之謎,隨著科技的不斷探索,慢慢撩開瞭神秘的面紗。究竟有多神秘?

宋書玉提出瞭五大維度,即自然釀造的生態之秘、甑桶蒸餾的摘酒之秘、大曲培育的時令之秘、陶壇陳貯的時間之秘、勾調技藝的不可言傳之秘,也就是說,中國白酒從一粒糧到一滴酒的每個環節都需要深入研究。
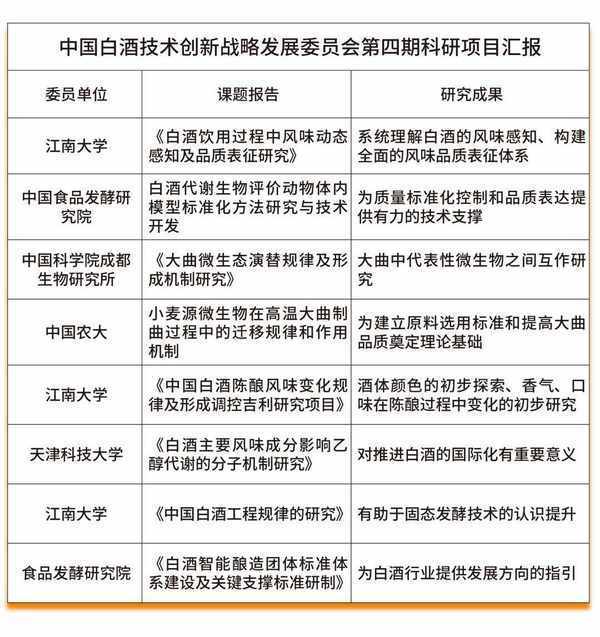
近年來,在中國酒業協會的統領下,行業酒企、科研單位、科技工作者正在加強白酒科學性研究。與會,呈現並發佈瞭多項研究成果(詳見下圖)。

上表可以看出,這一周期,中酒協技術創新工作委員會在生物發酵、微生物學、生物化學、風味化學、釀造工藝學等方面進行瞭全面系統的研究。
與此前不同,技術創新總是過於隱蔽且不善於傳播。宋書玉則提出應讓全社會瞭解中國白酒,同科普的方式向全社會大聲傳播白酒之美。
這一倡議也與丁雄軍的觀點不謀而合。活動現場,丁雄軍發佈探秘酒之美、呵護酒之美、共創酒之美的“三美宣言”後,強調加大中國白酒科研成果宣傳,增進公眾對白酒科技的瞭解和認知。並提出,“白酒科技的科普不能老講故事,不能隻講玄學,一定要講科學。不能隻怪公眾不瞭解,隻能怪自己講得不好。讓更多人關註白酒科技、愛上白酒之美。”
為什麼茅臺成為技術創新榜樣?
技術創新某種程度上是一種手段,其要達到的目的絕不僅僅是助力科學生產,更要賦能品牌、企業和行業的多方面發展。
在這一領域,丁雄軍執掌的茅臺做出瞭“大哥”級的表率。
一為“一把手工程”。
技術創新在茅臺內部無疑是“一把手工程”。董事長丁雄軍堅定以科技創新築牢企業發展基石,茅臺集團副總經理、總工程師、首席質量官王莉也始終在站在科研的最前線。
也正是集團領導的示范引領,也使得近10年貴州茅臺取得發明專利166個,授權專利56個,科技獎勵26項,科技成果轉化144個,取得一系列突破性科技創新成果,為茅臺高質量發展增添瞭強勁動力。
二是彰顯創新的價值。
在專註科研之外,茅臺也未曾忘記進行“與時俱進”的科技宣傳。除瞭常規的技術突破披露,茅臺集團科技創新和人才工作大會也成為瞭茅臺進行科技傳播的窗口與高地。
除瞭大投入、真研究,更要用於自信的表達,茅臺借機擔綱起瞭“大國酒業”的領袖旗幟。
三是打造技術載體,賦能新發展。

巽風數字世界
i茅臺,上線即破圈,激發瞭白酒行業科技創新活力。巽風數字世界,則將從實到數,把“茅酒之源”的現實場景映射到虛擬空間,打造出一個茅臺的“平行世界”。而i茅臺、巽風世界,在展現茅臺品牌力量的同時,也成為茅臺科技創新的最大展示平臺。
貴州茅臺酒二十四節氣夏系列文化產品 此外,貴州茅臺創造性開展“二十四節氣”文化系列活動,發佈的二十四節氣新品,則成為瞭茅臺最新科技創新的載體。在與年輕人的連接中,茅臺冰淇淋則功不可沒。
從科技研究、到科技創新,到成果宣傳,再到輸出與賦能。毫無疑問,茅臺有著一系列系統化的科技鏈接。這是貴州茅臺的創新經驗,也是全行業可借鑒的路徑與案例。
簡言一句話:讓技術創新適配企業發展戰略,就是最好的答案。