首页
美食料理
營養健康
心理健康
運動健身
生活常識
登录
注册
首页
美食料理
正文
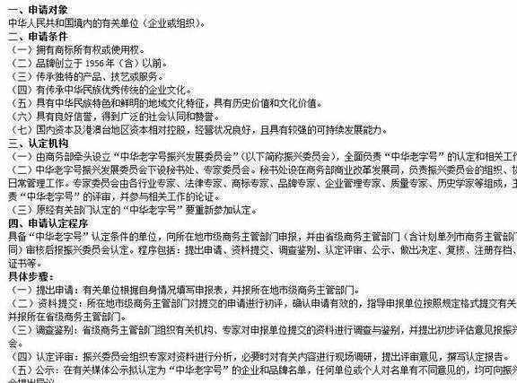
淄博各个区县都有哪些中华老字号
家味美食屋
2023-03-10 04:40:15
原标题:淄博各个区县都有哪些中华老字号
上一篇:
它被称为“血管清道夫”,每天吃点,清除血管垃圾,血管越来越净
下一篇:
老百姓一日三餐不求山珍海味,简简单单吃饱足矣,夫复何求?
相关内容
热门资讯
糕点、卤味、零食...金山人的...
糕点零食大集合 金山食品企业开足马力迎新春 随着春节的脚步越来越近 金山的食品企业早已忙碌起来 ...
原创 推...
《水煮肉片》 食材:瘦肉、黄豆芽、豆皮、生菜、葱。 今天分享一道家常下饭菜,全家人都爱吃,肉片滑嫩鲜...
太二不做酸菜鱼了?告别酸菜鱼的...
纵览中国餐饮市场,太二酸菜鱼可谓是网红品牌,凭借着一系列的营销操作,太二的市场发展一直不错,但是就在...
咬春一口鲜嫩!解锁立春卷的春日...
一、 引言:当立春的微风轻拂,春卷的香气便悄然弥漫 作为一个常年奔波在美食探索路上的博主,我对季节的...
晚上纠结不知道吃啥,这三道下饭...
第一道菜系:香辣排骨🍖 食材:排骨、青红椒。 第一步:热锅凉油下入排骨,边煎边炒,炒至干焦即可。 第...