
本文系深潛atom第630篇原創作品
“你去吃過嗎?”
“沒有。”
“那你怎麼知道這是預制菜?”
“因為我在貴人鳥裡看到過。”

△貴人鳥集團官網內容
在貴人鳥集團官網上,昔日“鞋王”已經將“足食”提到瞭和“豐衣”並列的位置。根據官網介紹,預制菜板塊是貴人鳥新業務板塊中的重點。今年3月6日,貴人鳥花費1億元成立金鶴(齊齊哈爾)預制菜產業園有限公司,該公司由貴人鳥全資持股。
而另一邊的故事是,據貴人鳥2023年1月18日公告,財務部門初步測算預計2022年度實現歸屬於上市公司股東的凈利潤與上年同期減少79.27%。昔日的A股體育第一股在被實行退市風險警示後,一直徘徊在破產及退市邊緣。如今,進軍預制菜行業的貴人鳥又會給自身帶來哪些變化?
01
鞋子早就賣不動瞭
創立於1987年的貴人鳥是一傢以運動鞋服研發、生產、銷售為一體的服裝企業,自成立以來,貴人鳥就在市場上展露頭角。並且,貴人鳥是中國A股市場第一傢上市的體育用品公司。
不過,近年來貴人鳥資產總額和營業收入持續下降,公司凈利潤從高光時期的33.18億元降至最低谷的-10.18億元。數據顯示,從2018年起,貴人鳥的業績就已經在走下坡路上,2018年貴人鳥虧損達6.93億元,2019年、2020年,貴人鳥分別虧瞭10.96億元、3.82億元。在連續三年的虧損後,貴人鳥被實行退市風險警示,徘徊在破產及退市邊緣。

△貴人鳥
直到2021年貴人鳥才勉強扭虧為盈,實現瞭3.6億元的凈利潤增長。然而,今年2023年1月18日貴人鳥發佈公告,財務部門初步測算預計2022年度實現歸屬於上市公司股東的凈利潤為0.75億元,與上年同期3.6億元相比,預計減少2.85億元,同比減少79.27%。
導致貴人鳥利潤減少的主要原因是其銷售費用增加,據財報顯示,貴人鳥三季度銷售費用9518萬元,同比增加瞭33.21%。
賣不動鞋的貴人鳥,還多次被法院立案執行。據天眼查App顯示,近期貴人鳥投資有限公司新增一則股權凍結信息,股權被執行企業為貴人鳥(廈門)投資管理有限公司,被凍結股權數額為1000萬人民幣,執行法院為廈門市中級人民法院。拒不完全統計,自2019年起貴人鳥被執行凍結超過5.6億元。
如今的貴人鳥早已不是當年那個A股第一股的運動鞋服新貴,不少人猜測,此次貴人鳥進軍潛力巨大的預制菜行業可能是為瞭“回血”。
02
預制菜是風口還是陷阱
對於預制菜行業,很多人認為這是一個風口。但也有觀點認為,預制菜的火爆隻是曇花一現,未來可能會回歸理性。
根據艾媒咨詢發佈的《2022-2023年中國預制菜行業發展趨勢與投資戰略研究報告》顯示,2021年預制菜市場規模達3459億元,同比增長19.8%,預計未來中國預制菜市場保持較高的增長速度,2026年預制菜市場規模將達10720億元。
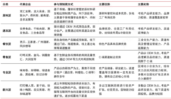
預制菜在疫情三年的高速發展,參與者數量快速增長,業內根據在產品、渠道、市場、品類等各方面的差異將預制菜分為瞭六大派:原料派、速凍派、餐飲派、零售派、專業派以及新興派。

△圖源網絡
但是據數據顯示,味知香市場份額為0.2%,安井市場份額為0.4%。這意味著,預制菜行業進入門檻較低,市場中的中小企業數量較多,尚未出現引領市場的大規模龍頭企業,行業潛力巨大。
毫無疑問,預制菜正處於大風口。據媒體統計顯示,截止2022年底,我國預制菜相關品牌在當年一共完成瞭三十多起融資,公開披露的總融資金額超過7億元人民幣。截止去年底,我國共有六萬四千多傢規模各異的企業從事預制菜相關業務。
如果以中國15億人口來計算的話,平均一傢預制菜企業理論上的消費人群隻有2.3萬人。顯然,即便是按目前的行業規模,靠著2.3萬人支撐起一傢預制菜企業的生存與盈利會有一定的難度,更何況預制菜風口還在如火如荼地刮下去,行業已經顯現出很大的不確定性。
03
貴人鳥炒的菜有幾成勝算
回到貴人鳥這邊,實際上,貴人鳥突然佈局預制菜,並非心血來潮,而是和一筆發生在2021年的《重整投資協議》有關。
2021年,在退市邊緣的貴人鳥引入主營糧食貿易的泰富金谷。此外,泰富金谷還通過拍賣的方式,以0.91億元獲得瞭貴人鳥賬面價值9.21億元的應收債權。而泰富金谷的實際控制人是李志華,據貴人鳥公告,李志華持有泰富金谷80%股權。
泰富金谷主營業務為運營基於互聯網的農業供應鏈服務軟性基礎設施和工作平臺的“農達網”,為客戶提供供應鏈管理服務及風險控制服務。“農達網”是立足於糧食流通產業的第三方供應鏈服務平臺。
到瞭2022年7月,李志華成為貴人鳥新董事長及實控人。同年年底,貴人鳥發佈公告稱,計劃以約3.7億元購買黑龍江和美泰富固定資產、土地使用權、在建工程,全資子公司齊齊哈爾金鶴農業發展有限公司以0元收購和美泰富持有的全部知識產權。
至此,貴人鳥的金主李志華將原本旗下的所有糧食相關業務兜售給瞭貴人鳥,貴人鳥也如官網的變化一樣,從運動鞋服品牌,成為鞋服+糧食的跨界企業。

△貴人鳥集團官網內容
不過,對於貴人鳥的這次跨界,經濟學傢宋清輝在接受媒體采訪時率先潑瞭冷水,他認為,從業務整合來看,由於農業與鞋服行業關聯度不高,農業品牌與貴人鳥品牌或會相互消磨。跨界對貴人鳥而言,對運動品牌“貴人鳥”弊大於利,可能會加速“貴人鳥”品牌的貶值和沒落。
的確,對於餐飲這條賽道來說,資本一直喜歡的那種追求快速回報,追求市場規模、消費體量、快速上市,可能並不適合。預制菜業務無法過度依賴資本市場的推動,而要穩紮穩打幹通過提升菜品品質打造可信賴的品牌來占領市場。
如果這次跨界預制菜,貴人鳥還是如此前的鞋服一樣,拿不出好的作品,沒有突出的風格,抓不住消費者,那麼可以肯定的是,預制菜依然不會是貴人鳥的“貴人”。